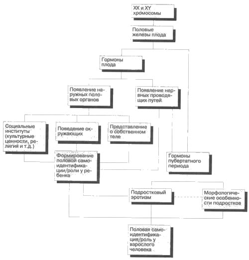
У. Мастерс, В.Джонсон, Р.Коллодни Основы сексологииГлава 8. Детская сексуальность.Теория познания в процессе развития Взаимодействие биологических и социальных факторов Секс в раннем детском возрасте (от двух до пяти лет) • Теория полового развития Фрейда • Теория обучения и половое развитие • Реакция ребенка на наготу родителей и сон в их постели • Практические указания по половому воспитанию вашего ребенка Попытки понять формирование сексуальности, анализируя этот феномен только с биологических позиций, обречены на провал. Это все равно что пытаться понять музыку, рассматривая ее лишь как набор звуковых волн: в обоих случаях вы получаете достоверную, но неполную информацию. В качестве пополнения к данным по биологии пола в настоящей главе рассматриваются психологические и социальные факторы, влияющие на сексуальное развитие в детском возрасте. Половая самоидентификацияВ предыдущей главе мы показали, что с биологической точки зрения пол любого человека определяется набором половых хромосом, половыми гормонами, анатомическим строением половых органов (наружных и внутренних) и вторичными половыми признаками. Эти биологические факторы принадлежности к мужскому или женскому полу тесно связаны с психологическими и социальными факторами, действие которых начинается сразу после рождения и сохраняется на протяжении остальной жизни. Половая самоидентификация (половая принадлежность) – это индивидуальное, личностное ощущение себя мужчиной или женщиной. Напротив, половая роль есть индивидуальное проявление принадлежности к мужскому или женскому полу в социальной обстановке. Более подробному обсуждению половой роли посвящена гл. 11. Формирование половой самоидентификации начинается в раннем детском возрасте и оказывает разностороннее влияние на половое развитие. Как указывалось в предыдущей главе, существует известное расхождение во мнениях относительно факторов, участвующих в формировании половой самоидентификации. Ниже кратко рассматриваются некоторые из существующих точек зрения. Теория обученияСогласно теории обучения, осознание половой принадлежности формируется в процессе подражания моделям индивидуального поведения и под влиянием культурной среды, окружающей ребенка. В самом раннем возрасте ребенок наблюдает и пытается имитировать поведение родителей. Он привыкает воспроизводить поведение родителя одноименного пола, поскольку именно такая имитация вознаграждается. Кроме того, известно, что с момента рождения родители по-разному относятся к девочкам и мальчикам, так как по-разному представляют себе их будущее. Этот процесс называется дифференцированной социализацией и, как полагают, оказывает воздействие на формирование и половой самоидентификации, и половой роли (Kagan 1976, Petersen 1980). Теория познания в процессе развитияСогласно этой теории, половая самоидентификация формируется параллельно интеллектуальному развитию ребенка (Kohlberg, 1966). Очень маленькие дети имеют чрезмерно упрощенное представление о поле, которое соответствует их упрощенному взгляду на мир в целом. Трехлетний ребенок верит, что в телевизоре сидит настоящий дядя, а чтобы мужчине превратиться в женщину достаточно надеть парик или платье. Если спросить трехлетнюю девочку, кем она хочет стать, когда вырастет, можно получить в ответ: "папой". Лишь в возрасте 5-6 лет, когда дети убеждаются в постоянстве половой принадлежности, они начинают стойко идентифицировать себя существами того или иного пола. Наблюдая за взрослыми, они делают вывод, что мужчинам и женщинам свойствен разный тип поведения. Теория познания в процессе развития, в отличие от теории обучения, предполагает, что ребенок имитирует поведение взрослых не ради награды, а для того, чтобы ощутить себя существом того или иного пола (Kaplan, Sedney, 1980). Взаимодействие биологических и социальных факторовМногие исследователи полагают, что половая самоидентификация у ребенка представляет собой результат взаимодействия биологических и психосоциальных факторов. Иными словами, на развитие сексуальности в детском и подростковом возрасте влияют и программирование в пренатальном периоде, и психические особенности, и принятые нормы поведения. Мнения ученых относительно важности пренатального программирования для формирования половой самоидентификации расходятся. Милтон Даймонд считает, что в пренатальном периоде гормоны обусловливают половые различия в мозге, которые являются важными детерминантами будущего поведения (Diamond, 1977). Джон Мани и его сотрудники, не отрицая пренатального программирования половых различий, настаивают на том, что у большинства людей половая самоидентификация формируется главным образом в процессе воспитания (Money, Ehrhadt, 1972; Money, 1980; Money, Wiedeking, 1980). Основные факторы, влияющие, по мнению этих авторов, в разные периоды развития на осознание себя существом того или иного пола, представлены в обобщенном виде на рис. 8.1. Сторонники биосоциальной теории выделяют в процессе полового развития несколько критических периодов. Исходя из наличия критического периода в действии андрогенов во время внутриутробного развития (между 7 и 14 неделями беременности, см. гл. 7), Мани постулирует критический период для формирования половой принадлежности. Вместе со своими сотрудниками он установил, что в большинстве случаев наиболее существенный компонент половой самоидентификации – стойкое ощущение себя мальчиком или девочкой – формируется к третьему году жизни. После этого все пути назад отрезаны, и любые попытки изменить половую ориентацию ребенка чреваты серьезными психологическими осложнениями.
РИС. 8.1 Формирование половой самоидентификации и половой роли Диаграмма показывает последовательность и кумулятивное взаимодействие основных факторов становления половой самоидентификации и половой роли Мани с соавторами полагают, что наиболее существенные аспекты половой принадлежности формируются скорее в процессе воспитания, нежели под действием регуляторных биологических механизмов (Money, Ehrhardt, 1972; Money, Oguaro, 1974; Money, 1980). Они пришли к такому заключению на основании результатов своих наблюдений за специально подобранными парами людей с неясным строением наружных гениталий (псевдогермафродитов). Эти результаты можно кратко обобщить следующим образом. Если двух младенцев, принадлежащих по данным хромосомного анализа и строению внутренних половых органов к одному и тому же биологическому полу, сразу же после рождения начать воспитывать по-разному (одного как мальчика, а другого как девочку), почти во всех случаях характер воспитания будет превалировать над биологическим полом при формировании половой самоидентификации и половой роли. Иными словами, ребенок женского биологического пола, воспитанный как мальчик, будет ощущать себя мальчиком, играть соответствующими игрушками, предпочитать мальчишеские забавы и одежду. Точно так же ребенок, имеющий биологический мужской пол, но воспитывавшийся как девочка, будет ощущать себя девочкой и играть соответствующую половую роль. Обширные материалы, собранные Мани и его коллегами, свидетельствуют о том, что биологическое программирование пренатального развития и действие генетических сил обычно недостаточны, чтобы преодолеть влияние воспитания и навыков, приобретенных в период постнатальной жизни. Совсем недавно Мани (1988) для объяснения формирования сексуальной ориентации предложил так называемую теорию любовной карты. Любовная карта – это некая матрица, идеальный образ любовника, любви и сексуально-эротических отношений, формирующийся в мозге и в сознании человека в ходе развития. По мнению Мани, любовная карта человека, которую можно рассматривать как записанную в мозге программу индивидуальных психологических и физиологических особенностей любовного чувства и эротизма, составляется в детстве, в возрасте от 5 до 8 лет (Brody, 1990). Повреждение любовной карты в таких травмирующих ситуациях, как инцест, физическое расстройство или крайне отрицательное отношение родителей к полу ребенка, может в конце концов привести к аномалиям в половом поведении (Money, Lamacz, 1990) (более подробно этот вопрос рассматривается в гл. 17). Теория любовной карты, предложенная Мани, дополняет его более ранние работы, посвященные формированию ключевого компонента сознания половой принадлежности. Он по-прежнему остается на позициях смешанной, биосоциальной природы этого явления, но подчеркивает следующую мысль: "В целом, создается впечатление, что наиболее важным периодом для формирования гомосексуальности, бисексуальности и гетеросексуальности является поздний младенческий и препубертатный возраст" (Money, 1988). Интересная серия исследований, проведенных Мани, не проясняет, однако, вопроса о том, каким образом контролируется развитие сознания половой принадлежности у нормальных, здоровых людей. Не исключено, что только те лица, которые на собственном опыте познали необычное биологическое состояние ложного гермафродитизма, способны проявить достаточно гибкости, чтобы в равной степени принять принадлежность к тому и другому полу. Если все параметры биологического пола имеют единую направленность, возможно, что приобретаемых знаний недостаточно для успешной переделки программы половой принадлежности, заложенной в период пренатального развития, на противоположную. Это предположение подтверждается описанным нами выше случаем: один из однояйцовых близнецов-мальчиков, которого пытались воспитывать как девочку, так и не смог успешно приспособиться к изменению половой принадлежности ни в личностном, ни в социальном плане. В наше время никто уже не считает, что характер развития зависит или только от "природы" (биологических факторов), или только "среды" (воспитания). Биологические процессы разворачиваются отнюдь не в культурном вакууме, а приобретение знаний невозможно без биологического инструмента, каковым служит головной мозг. Хотя для уточнения отдельных аспектов полового развития требуются дополнительные исследования, создается впечатление, что теория взаимодействия биологических и социальных факторов наиболее адекватно объясняет этот процесс. Детская сексуальностьДетство – неизвестная страница в исследованиях пола, поскольку надежные данные относительно полового поведения на протяжении этого периода по объективным причинам отсутствуют (Money, 1976). Выводы, базирующиеся на опросах взрослых, недостоверны, так как люди могут плохо помнить свои ощущения в детстве или скрывать какие-то воспоминания из-за желания выглядеть "нормальными". Попытки устного опроса или анкетирования детей для получения информации о половых ощущениях и поведении встречают резкое сопротивление со стороны общественности, усматривающей в таких исследованиях подрыв моральных устоев общества. Вот почему, разбираясь в этой сложной проблеме, приходится преимущественно полагаться на догадки и умозрительные заключения, а также на немногочисленные данные культурологических исследований популяций аборигенов, в которых допускаются сексуальные игры детей. До появления работ Фрейда считалось, что сексуальность у детей отсутствует, либо, признавая ее существование, исследователи предпочитали умалчивать об этом феномене, расценивая его как греховный и опасный (Sulloway, 1979). Эти противоречивые взгляды сохраняются до сих пор, однако по крайней мере некоторые родители рассматривают развивающуюся сексуальность своих детей как нечто само собой разумеющееся и не вызывающее отрицательного отношения. Часть родителей по-прежнему испытывает дискомфорт при любых проявлениях сексуального интереса у ребенка. Тому есть несколько причин. Во-первых, это считается ненормальным, во-вторых, родители не знают, как вести себя в таких ситуациях, наконец, у них могут быть собственные сексуальные проблемы. Имея представление об особенностях полового развития в детском возрасте, родители могут лучше помочь детям в условиях формирующейся сексуальности, обеспечивая спокойную обстановку и не прибегая к угрозам. Сексуальность в младенчествеРезультаты ультразвукового исследования свидетельствуют о том, что рефлекторная эрекция у плодов мужского пола имеет место за несколько месяцев до рождения, т.е. в период внутриутробного развития (рис. 8.2) (Masters, 1980, Calderone, 1983). У многих новорожденных мальчиков эрекцию наблюдают в течение первых минут после родов, иногда даже до перерезки пупочного канатика. Точно так же, у новорожденных девочек в течение первых суток возможны увлажнение влагалища и эрекция клитора (Langfeldt, 1981). Таким образом, очевидно, что половые рефлексы проявляются уже в раннем младенческом периоде и даже во время внутриутробного развития.
Рис. 8.2 Изображение эрекции у плода, полученное при ультразвуковом исследовании
В первые месяцы жизни ребенка устанавливается его связь с родителями – важная ранняя форма интимных отношений. Важный компонент младенческой сексуальности заложен в чувственной близости ребенка и родителей, которая реализуется, когда последние держат ребенка на руках, обнимают его или прижимают к своему телу (Higham, 1980). Как уже говорилось в гл. 5, такая связь между ребенком и родителями устанавливается с самого рождения и в последующем углубляется в процессе кормления, купания, одевания и других видов физического взаимодействия между родителями и новорожденным. Ребенок, лишенный в младенчестве родительского тепла и других форм связи с отцом и матерью, впоследствии может испытывать трудности при вступлении в интимные отношения с другими людьми, или, как полагают, не получать удовлетворения от собственной сексуальности (Ainsworth, 1962; Hanlow, Harlow, 1962, Trouse, Kennel, Klaus, 1977; Money, 1980). Совсем маленькие дети совершенно естественно реагируют на разнообразные источники физических ощущений теми или иными формами полового возбуждения. Например, при кормлении ребенка матери нередко замечают сильно выраженную эрекцию, что вызывает у некоторых из них тревогу как ненормальное явление. На самом же деле, ощущение тепла и мягкости материнского тела, к которому его прижимают, вместе с интенсивной нервной стимуляцией, источником которой служит сосание (в губах очень много чувствительных нервных окончаний), вызывает поток сигналов, направленных в мозг, где они интерпретируются как приятные и активируют половые рефлексы. Столь же обычны эрекция клитора и увлажнение влагалища во время кормления новорожденных девочек. Таким образом, данное явление не свойственно какому-то одному полу, хотя эрекция полового члена выражена гораздо сильнее и, следовательно, лучше заметна. Сходные проявления рефлекторной половой активности наблюдаются при купании, припудривании, пеленании или игривом подбрасывании ребенка. Важно, однако, подчеркнуть вслед за Мартинсоном, что "ребенок еще слишком мал, чтобы осознавать происходящее, в связи с чем нельзя говорить о пробуждении у него каких бы то ни было социально и сексуально обусловленных эротических переживаний" (Martinson, 1981). Реакция родителей, наблюдающих все эти половые рефлексы, служит важным компонентом самого раннего сексуального опыта ребенка. От матери или отца, выказывающих излишнее беспокойство или неодобрение по поводу виденного, ребенку может передаваться состояние дискомфорта, тогда как от спокойно реагирующих родителей ребенок получает как бы сигнал одобрения своей сексуальности. Как знает любой наблюдательный родитель, маленькие мальчики и девочки начинают трогать и тереть свои наружные половые органы как только у них развивается необходимая координация движений. Как отмечалось в гл. 7, Кинзи и другие авторы заметили, что иногда это приводит к оргазму у детей первого года жизни. Возникает вопрос: каков смысл такого поведения? Может быть, ребенок попросту исследует свое тело, и вероятность дотронуться до той или иной его части (локоть, живот, наружные гениталии) примерно одинакова? Или такое поведение содержит элемент сексуальности и получаемое чувственное удовольствие заставляет ребенка снова и снова прибегать к самостимуляции? Ребенок не может ответить на эти вопросы, однако имеются данные в пользу второго предположения. Элен Каплан пишет, что маленькие дети "выражают радость при стимуляции их гениталий" (Kaplan, 1974). Бэкуин отмечает, что "дети выказывают крайнее раздражение при попытке прервать" занятие мастурбацией и добавляет, что самостимуляция может повторяться "несколько раз в день" (Bakwin, 1974). К третьему или четвертому месяцу жизни самостимуляция наружных половых органов сопровождается улыбкой и звуками, выражающими удовольствие (Martinson, 1980). К концу первого года жизни ребенок начинает рассматривать свои гениталии при купании или раздевании. Игра гениталиями чаще встречается у детей, растущих в семьях, нежели у посещающих дошкольные учреждения (Spitz, 1949). Это подтверждает, что связь ребенка с родителями играет ведущую роль в последующем развитии сексуальности. Родители очень маленьких детей реагируют на описанные проявления полового поведения по-разному. Некоторых это забавляет, других удивляет, третьих тревожит, особенно если они не понимают, что все это – совершенно нормальные признаки развития ребенка. Секс в раннем детском возрасте (от двух до пяти лет)
К двухлетнему возрасту большинство детей начинают ходить, говорить, а также ощущать себя мальчиком или девочкой. Они проявляют неуемное любопытство, исследуя разные части собственного тела, причем большинство открывают для себя (если не сделали это раньше), что стимуляция наружных половых органов приносит приятные ощущения. Сначала игра гениталиями является индивидуальным занятием, но постепенно она преобразуется в игру "в доктора" или "покажи мне свое и я покажу, что есть у меня". Дети могут потирать пенис или клитор руками, а также использовать для этой цели куклу, подушку, одеяло или другие предметы.
Беседы с трехлетними девочками и мальчиками показывают, что им хорошо известны чувственные ощущения от прикосновения к наружным половым органам, хотя они и не воспринимают их как эротические или сексуальные, поскольку еще не способны к выработке концептуальных понятий. Вот одна из наших записей, иллюстрирующих сказанное: Трехлетняя девочка: "Когда я тру пипку, мне тепло и приятно. Иногда щекотно, а иногда просто горячо". (Девочка называла "пипкой" наружные половые органы и особенно подробно описывала, как по нескольку раз в день трет рукой клитор и лобок. В возрасте 2,5-3,5 лет она ходила без трусиков и поэтому легко осуществляла свое желание.) Трехлетний мальчик: "Посмотри на мою колбаску. Она может подниматься. Я тру ее, она поднимается и мне приятно. Иногда я тру ее очень долго, и тогда мне становится очень, очень хорошо" (Мальчик гордится своей "колбаской" и любит показывать ее. По словам родителей, он стимулирует пенис несколько раз в день и безусловно занимается этим, оставаясь один.) Приблизительно в это же время ребенок начинает понимать, что взрослые не одобряют игру гениталиями и испытывает недоумение, если родители рассказывают ему о разных частях тела, но не упоминают о наружных половых органах. Конечно, взрослые должны прививать детям навыки социально приемлемого поведения (например, не показывать и не трогать гениталии на людях), однако не стоит пытаться исключить все проявления сексуального экспериментирования ребенка, говоря: "Это нехорошо" или "Не трогай себя здесь" или попросту отдергивая руку ребенка без всяких словесных замечаний. Отрицательные ощущения, испытываемые при этом, могут послужить самыми ранними источниками возможных затруднений на сексуальной почве в будущем (Masters, Johnson, 1970; Calderone, 1978; Money, 1980). У многих детей возникает убеждение, что их половые органы – "грязные" части тела. Такое представление часто вырабатывается под влиянием замечаний, получаемых в процессе обучения отправлению естественных потребностей. Чрезмерная настойчивость в привитии ребенку гигиенических навыков ("подотрись получше", "вымой руки после того как сходил") прививает детям негативное отношение к функции гениталий, хотя родители, несомненно, действуют из лучших побуждений, заботясь об их здоровье. Следует помнить, как бы это не противоречило вашим инстинктивным чувствам, что, по мнению большинства специалистов, лучшее что могут сделать родители, заметив, как их маленький ребенок занимается сексуальным самоисследованием, это попросту не волноваться (Feitel, 1990). Как замечает психолог Сельма Фрайберг (Fraiberg, 1959): "Отношение ребенка к самому себе, его самооценка тесно связаны с тем, как он воспринимает собственное тело. Ребенок, заметивший, что его сексуальные игры возбуждают в родителях отвращение, может придти к выводу, что у него плохое тело и что сам он как личность тоже плох". Поскольку ребенок улавливает неодобрение родителей по тону голоса, выражению лица и другим физическим признакам, родителям лучше всего спокойно реагировать на проявления его сексуального любопытства (Renshaw, 1988). Это относится не только к случаям, когда они замечают сексуальную игру ребенка, но и к другим сексуально окрашенным ситуациям. Например, если трехлетний ребенок заходит в ванную комнату, когда один из родителей только-что кончил принимать душ, нельзя высказывать чрезмерное раздражение, строго выговаривая малышу ("Убирайся отсюда! Разве ты не видишь, что я не одет(а)?") или хватая полотенце, словно необходимость укрыться является вопросом жизни и смерти. Такая реакция показывает ребенку, что мать или отец стесняются своего тела и скорее всего спровоцирует его на повторное вторжение. Другой пример. Маленькие дети часто ласкают себя в самые неподходящие для родителей моменты. Надо быть заранее готовыми к таким ситуациям. К примеру, вы пришли в магазин, а маленькая Сузи задирает платье и начинает тереть себя между ног. Вместо того, чтобы восклицать: "Не надо, не делай этого", лучше дайте ей в руку пакет и попросите нести его. Отрывая таким способом ребенка от неприличного по социальным меркам занятия, вы заставите его изменить поведение, не акцентируя на нем внимание и не создавая впечатления, что вы недовольны им. К четырехлетнему возрасту большинство детей, воспитываемых в современном обществе, начинает задавать вопросы о том, откуда берутся дети и как они рождаются (Martinson, 1980). Некоторые родители дают самое естественное объяснение, тогда как другие испытывают неловкость и стараются избежать разговора на эту тему. Дети очень хорошо улавливают, что вызывает беспокойство у матери или отца, и перестают задавать вопросы либо, напротив, засыпают ими обоих родителей, чтобы привести их в еще большее замешательство. Четырехлетки, как правило, имеют весьма расплывчатое представление о поле, иногда вкладывая в это понятие некий магический смысл. Многие верят, что "детей приносит аист" и не продолжают расспросы. Другие же, получив более точное объяснение фактов, касающихся репродукции, интерпретируют их самым неожиданным образом. К примеру, четырехлетние дети обычно представляют себе, что материнское яйцо, из которого вырастает ребенок, ничем не отличается от тех, что десятками продаются в магазине. Когда таким детям говорят, что "папа сеет семячко в живот мамы", пытаясь объяснить, как происходит зачатие и наступает беременность, они убеждены, что в животе матери имеется кусочек земли, который надо периодически поливать и пропалывать, чтобы росли дети. Такой взгляд на половые явления отражает конкретный, буквальный образ мыслей четырехлеток относительно окружающего мира в целом. Дети, посещающие дошкольные учреждения, нередко оказываются свидетелями или участника ми сексуально окрашенных ситуаций. Например, четырехлетние Билли и Питер постоянно получают замечания, потому что целуются во время игры. В той же группе Джерри забавляется тем, что подкрадывается сзади к девочкам и задирает им платья ("Так я вижу их трусики" – объсняет он, хихикая). И девочки, и мальчики проявляют большой интерес ко всему, что связано с туалетом и соблюдением правил гигиены. Кроме того, им нравится использовать "грязные" слова, наблюдая за реакцией воспитателей и родителей. В возрасте пяти лет, когда большинство детей начинают посещать детский сад, необходимость строить отношения со сверстниками в структурированной среде вырабатывает скромность и приводит к снижению частоты сексуально-окрашенных игр (Martinson, 1980). В этом возрасте дети с увлечением узнают названия сексуальных органов, о которых они раньше ничего не слышали. Среди них начинают распространяться шутки о назначении гениталий и на другие половые темы, которые они сначала слышат от старших товарищей, а потом повторяют. Пятилетка может и не понимать шутки, но громко смеется (иногда невпопад), чтобы скрыть это. По замечанию Мани (Money, 1980), если ребенку недоступна простая, откровенная информация о поле, основным источником полового образования становятся соответствующие анекдоты. Поскольку даже самый маленький ребенок быстро узнает разницу между "чистой" и "грязной" шуткой, это ведет к выработке представления о сексе как о чем-то "непристойном". В этом же возрасте дети начинают формулировать представления о сексуальных отношениях, исходя из собственных наблюдений за взрослыми. Видя как мать с отцом обнимаются и целуются, ясно получая при этом удовольствие, ребенок постепенно начинает понимать, что физическая и эмоциональная близость позволяет получать приятные ощущения. С другой стороны, если ребенок постоянно видит как родители ссорятся между собой или слышит восклицания "не трогай меня", у него может развиться совершенно противоположный взгляд на близкие отношения. Секс в школьном возрастеШести– и семилетние дети обычно уже очень хорошо знают о главных анатомических отличиях людей разного пола и, как правило, понимают неуместность обнажения тела на людях. Несомненно, самосознание ребенка формируется под влиянием родителей и повседневной практики общения в домашних условиях, однако и здесь природное любопытство детей проявляется в играх "в больницу" или в "дом", которые допускают сексуальное общение. Оно может проходить в форме взаимного осмотра наружных половых органов, прикосновения к ним, поцелуев или введения посторонних предметов во влагалище или прямую кишку. Сексуальное экспериментирование может иметь место среди детей одного или разных полов. Цель такого поведения – приобретение знаний: "Как я отличаюсь от других, похожих на меня людей?" или "Чем представители противоположного пола отличаются от меня?". Другая цель – испытать запретное и посмотреть, что из этого выйдет: кто обнаружит проступок, как прореагирует, как я выйду из этого положения и т.д. Обе цели взаимно дополняют одна другую, поскольку запретное знание обычно кажется более привлекательным, чем легко доступное. Участие детей в таких играх является, по-видимому, универсальным явлением, хотя имеющиеся исследования (основанные главным образом на анализе воспоминаний) не подтверждают его столь широкой распространенности. Так, например, Кинзи утверждает, что только 45% взрослых женщин и 57% мужчин вспоминают об участии в тех или иных сексуальных играх в примерно двенадцатилетнем возрасте (Kinsey, Pomeroy, Martin, 1948; Kinsey et al., 1953). Согласно более позднему исследованию, 61% опрошенных студентов колледжей сообщили о наличии того или иного опыта сексуальных отношений с другими детьми до тринадцатилетнего возраста (Greenwald, Leitenberg, 1989). Детские сексуальные игры в обычных условиях психологически не опасны и с точки зрения развития ребенка могут, вероятно, считаться полезными для формирования навыков психо-социального общения (Jensen, 1979, Money, 1980, Renshaw, 1988). Психологическую опасность может представлять резкая реакция родителей. Ребенок, застигнутый во время сексуальной игры в одиночку или в компании с другими детьми, легко улавливает отрицательную реакцию родителей, но ему трудно понять ее. С точки зрения ребенка игра есть игра, тогда как родители, обнаружившие, что их ребенок мастурбирует или вовлечен в сексуальную игру с другими детьми, видят в этой сцене только ярко горящее слово СЕКС, написанное крупными буквами. Родительские угрозы или зловещие предсказания, что такое "дурное" поведение будет иметь ужасные последствия, пугают ребенка. Слова матери или отца о том, что "это грязно", могут быть истолкованы слишком буквально, и в душу ребенка будут брошены семена, из которых вырастет его отрицательное отношение к сексу в будущем. Отношение родителей к участию ребенка-школьника в сексуальных играх нередко строится, исходя из двойного стандарта. Девочек обычно строго предупреждают о необходимости воздерживаться от таких игр, особенно с мальчиками. В то же время мальчики часто получают от родителей наставления смешанного характера: с одной стороны, их предостерегают и даже наказывают за участие в таких играх, но, с другой стороны, в этих наставлениях проскальзывает снисходительное отношение и чувство гордости: "мальчики должны быть мальчиками". Один отец, рассказывая о сексуальных эскападах своего семилетнего сына и его одноклассницы, заметил: "Слава богу, он рано начал". Молчаливое разрешение мальчикам удовлетворять свое сексуальное любопытство (исключая гомосексуальные ситуации, на которые родители всегда реагируют отрицательно) в американском обществе редко распространяется на девочек. С наступлением пубертатного периода двойной стандарт в отношении родителей к проявлениям сексуального поведения мальчиков и девочек становится еще более заметным. Представление Фрейда о периоде скрытой сексуальности в позднем периоде детства – времени, когда сексуальные интересы и импульсы сменяются несексуальным поведением и интересами – в настоящее время не разделяется многими сексологами. По мнению Мани (Money, 1980) – это просто период сексуальной стыдливости и осмотрительности, когда сексуальным играм дети предаются тайком. Перекрестные культурологические исследования однозначно показывают, что в обществе, допускающем сексуальные упражнения детей, такие игры продолжаются и нередко становятся более частыми именно в предподростковом возрасте (Ford, Beach, 1951; Marshall, Suggs, 1971; Currier, 1981). Данные Кинзи также свидетельствуют о том, что в рассматриваемый период сексуальные игры не только не прекращаются, но даже не становятся реже (Kinsey, Pomeroy, Martin, 1948; Kinsey et al., 1953). Подробное исследование детской сексуальности, включавшее опросы 800 детей в возрасте 5 лет и старше из Австралии, Северной Америки, Великобритании и Швеции, также не подтвердило наличия в процессе общего развития ребенка стадии, на которой задерживается сексуальное развитие (Goldman, Goldman, 1982). Согласно этим авторам: "Вопреки фрейдовской теории латентного периода, подавляющее большинство имеющихся данных показывает, что дети в возрасте от 5 до 15 лет проявляют повышенный интерес к половым вопросам, причем этот интерес прогрессивно усиливается с возрастом" (Goldman, Goldman, 1982). Накопленные наблюдения, возможно, лучше всего суммированы в следующем фрагменте: "Процесс психосексуального развития детей протекает в условиях их полного неведения о предстоящем периоде скрытой сексуальности. Единственная уступка, которую они делают, идя навстречу ожиданиям теоретиков, состоит в том, что они начинают играть по правилам взрослых." (Gadpaille, 1975). Сексуальный опыт детей более старшего возраста может быть неупорядоченным и не столь существенным, как другие события их жизни, но может тем не менее вбирать в себя весь набор возможных сексуальных действий, вплоть до попыток полового сношения, иногда успешных. Дети занимаются мастурбацией в одиночку или в гетеросексуальных и гомосексуальных парах и группах, отмечены сексуальные игры с животными и предметами, а также случаи орального и анального секса (Gadpaille, 1975; Martinson, 1976, 1980, 1981). Нет сомнения, что к восьми– или девятилетнему возрасту дети уже осведомлены об эротическом элементе таких форм поведения, поэтому неправильно рассматривать их только как "игру". Половое возбуждение есть нечто большее, чем побочный продукт такого целенаправленного поведения. Это не случайное явление – дети настойчиво стремятся достигнуть эротического возбуждения, которое может сопровождаться сексуальными фантазиями или привести к влюбленности (Gadpaille, 1975; Tennov, 1979; Money, 1980). Все это учит детей, как строить свои отношения с окружающими, что имеет важные последствия для развития способности к психосексуальной адаптации в зрелом возрасте (Broderick, 1968; Gadpaille, 1975; Martinson, 1976; Money, 1980). Многие родители не знают, что гомосексуальные игры детей (так же как и гетеросексуальные) служат нормальным элементом их развития. Гомосексуальные игры отнюдь не всегда приводят к гомосексуальности после взросления, что не мешает многим родителям без всякого основания беспокоиться, наблюдая их. Секс среди детей одной семьиДругой распространенной формой сексуального поведения в детском возрасте являются сексуальные контакты между детьми одной семьи. Хотя теоретически такое поведение можно обозначить термином инцест, т.е. сексуальные отношения между близкими родственниками, вряд ли следует в такой тяжеловесной, уничижительной форме характеризовать игры пятилетнего мальчика с его шестилетней сестренкой, состоящие в рассматривании наружных гениталий друг друга. Тем не менее не всегда легко решить, в каких случаях такие контакты можно рассматривать как способ познания своего тела, а в каких – как явление, требующее вмешательства родителей. Интересные данные по этому вопросу содержатся в работе Гринвальда и Лейтенберга (Greenwald, Leitenberg, 1989). Они установили, что 17% из 526 опрошенных студентов колледжей испытывали в возрасте до 13 лет сексуальный интерес к братьям и/или сестрам. Средний возраст, в котором имели место такие контакты, составлял 8 лет, и только в 18% случаев о них знали родители. Гринвальд и Лейтенберг не выявили отрицательного воздействия сексуального опыта в предподростковом возрасте у детей одной семьи на формирование сексуальности в зрелом возрасте даже в тех случаях, когда имели место генитальные контакты, а не просто рассматривание друг у друга наружных половых органов. Кроме того, эти авторы зарегистрировали очень низкую частоту принуждения в случаях сексуальных игр между детьми одной семьи: только в 2% эпизодов применялась сила и только в 6% – те или иные угрозы. В более ранней серии исследований сексуальности у детей одной семьи получены несколько иные результаты (Finkelhor, 1980, 1981). 13% опрошенных учащихся колледжей по их словам в детстве имели сексуальные контакты с братом или сестрой (цифра, по мнению автора, занижена). Примерно в 3/4 этих случаев имели место гетеросексуальная связь (между братом и сестрой), а в остальных – гомосексуальные отношения (брата с братом или сестры с сестрой). Другие результаты, полученные в этом исследовании, приведены ниже: 1. Сексуальные контакты осуществлялись не только между маленькими детьми: в 73% случаев в них участвовали дети, среди которых по крайней мере одному было более 8 лет. 2. Самой распространенной формой сексуальной активности между детьми одной семьи было прикосновение к наружным гениталиям. Только в 4% случаев зарегистрировано половое сношение. Среди детей младшего возраста взаимное рассматривание наружных половых органов было основной формой сексуальной игры. 3. Продолжительность сексуальных контактов значительно отличалась. В 1/3 случаев они были однократными, но в 27% случаев продолжались с перерывами на протяжении по меньшей мере года. 4. В четверти случаев имело место принуждение в той или иной форме (чаще его жертвами становились девочки). 5. Примерно в четверти всех случаев сексуальных игр между детьми одной семьи разница в возрасте между ними составляла 5 лет или больше. Эти данные свидетельствуют о необходимости пересмотреть ранее выработанные представления о сексуальных контактах среди детей одной семьи как к невинной игре. Ситуация, при которой один из детей гораздо старше (на 4 года и более) брата или сестры либо применяется сила (что, вероятно, случается намного чаще, нежели считалось ранее), почти неизбежно предполагает целенаправленное принуждение и, следовательно, должна вызывать обеспокоенность. Тем не менее от родителей требуются хорошо обдуманные шаги к устранению такой ситуации. Единичный случай ощупывания 11 -летней девочкой гениталий ее не возражающего против этого 7-летнего братишки – отнюдь не то же самое, что принудительные сексуальные контакты между детьми в одной семье. Следует также помнить, что проявления со стороны родителей тревоги и ужаса при обнаружении сексуальных контактов между детьми не только неуместны, но и вредны. Если установлено, что сексуальные отношения имели место по принуждению, жертве может быть полезна консультация психолога. В настоящее время известно, что принуждение к сексуальным отношениям среди детей одной семьи может иметь отрицательные психологические последствия для жертвы в более зрелом возрасте, в том числе трудности в сфере половой жизни. Поэтому родители должны принять меры, направленные на сведение к минимуму опасности такого развития событий. Например, не следует вместе купать детей, если разница в возрасте между ними превышает два года. Желательно также, чтобы старший ребенок и его значительно меньшие по возрасту брат или сестра спали в разных комнатах. Более подробная информация, касающаяся инцеста, в том числе сексуальных отношений между родителями и детьми, приведена в гл. 18. Единичные случаи сексуальной активности у детей вряд ли можно считать отклонением, если она не связана с агрессивным поведением или принуждением. Родители не должны проявлять излишнее беспокойство или наказывать детей, обнаружив, что они предаются сексуальным играм. Такие факты следует воспринимать спокойно и использовать их как повод для полового воспитания в доступной для данного возраста форме, оставляя за собой право устанавливать для детей определенные рамки поведения. Указанный подход скорее всего окажется более эффективным, чем угрозы и сцены и даст ребенку возможность развиваться в здоровой психосексуальной обстановке. Половое воспитаниеНа протяжении последнего десятилетия взгляды на половое воспитание стали еще более противоречивыми. Все согласны с необходимостью вырабатывать у детей правильное отношение к половым вопросам, однако у каждого свое мнение о том, чему следует обучать, где и кто должен этим заниматься. В центре этих споров стоит проблема, о существовании которой порой забывают многие участники дискуссии (Ehrenberg, Ehrenberg, 1988). "Как бы нам ни хотелось иного, дети рождаются сексуально-мотивированными, и родители постоянно дают им уроки полового воспитания, сознательно или бессознательно. Стержневой вопрос полового воспитания состоит в том, как родители воспринимают прирожденную сексуальность ребенка и в какой степени дают ей развернуться. Отношение родителей к этой проблеме гораздо важнее для формирования полового поведения ребенка, чем вся информация или дезинформация, которую они могут предоставить по данному вопросу Указанные авторы (Ehrenberg, Ehrenberg, 1988) описали также четыре основные типа отношения родителей к вопросам пола, которые проявляются в семейной жизни, назвав их соответственно репрессивным, избегающим, навязчивым и экспрессивным (авторы исходили из того, что взгляды обоих родителей на эту проблему совпадают, хотя это случается не всегда). Репрессивный тип отношения охватывает случаи, когда родители строго внушают детям, что секс – это зло и непристойность. Обычно в такой семье запрещено произносить неприличные слова, двусмысленные шутки, ходить по дому в нижнем белье. Половое воспитание сводится к нескольким фразам: "это неприлично", "это опасно" и "подожди пока выйдешь замуж". При избегающем типе родители проявляют более разумное и терпимое отношение к сексуальности. Они рассматривают это явление скорее как полезное, нежели вредное, однако совершенно теряются, когда речь заходит о конкретных половых вопросах. Такие родители избегают прямого обсуждения этой темы со своими детьми или превращают такое обсуждение в нудную лекцию. Сами того не подозревая, они выхолащивают идею тепла, человечности и любви, которая неотъемлема от понятия сексуальности, однако дети очень быстро распознают этот пробел. При навязчивом типе отношения к сексуальности родители смотрят на секс как на полезное и здоровое явление, но перегибают палку и ставят секс в центр всей семейной жизни. Они чересчур либеральны во всем, что касается сексуальной активности и иногда столь явно выставляют напоказ свою половую жизнь, что приводят в недоумение и замешательство собственных детей. (Например, могут открыто говорить о своих интимных отношениях или своей коллекции видеокассет с эротическими фильмами.) Чрезмерное внимание к половым вопросам может раздражать детей или вызывать у них чувство подавленности. Так, например, если отец 8-летнего мальчика будет каждый месяц показывать сыну "Плейбой", ребенку станет неприятен сам вид этого журнала. Родители, чье отношение к половым вопросам можно охарактеризовать как экспрессивное, рассматривают секс как нечто естественное, при необходимости открыто обсуждают эту тему, но устанавливают разумные рамки для проявления сексуальной активности детей (точно так же, как всех других форм поведения). Они пытаются внушить детям, что сексуальность – это положительное и здоровое явление, не заслуживающее, однако, того, чтобы сосредоточивать на нем все свои помыслы. Проведенные исследования показали, что лишь немногие родители способны правильно организовать половое воспитание детей. Данные опросов американских подростков свидетельствуют о том, что основную долю сведений о сексе они получают не в семье, а от друзей (Gebhard, 1977; Kirby, Alter, Scales, 1979; Kallen, Stephenson, Doughty, 1983). До последнего времени различия во взглядах на половое воспитание делили общество пополам: одни считали необходимым половое воспитание в школе, другие, напротив, были убеждены, что говорить об этом с детьми в стенах школы не только необязательно, но и нецелесообразно. Противники введения нового учебного курса приводили следующие доводы: 1) предоставление детям информации о сексе будет разжигать их половое любопытство и стимулировать раннее начало половой жизни, 2) половое воспитание настолько тонкая и деликатная материя, что должно осуществляться только в домашних условиях или в церковной среде, 3) уровень преподавания и качество учебных материалов для полового воспитания по меньшей мере неодинаковы в разных школах и в большинстве случаев очень низки. Сегодня оппозиция половому воспитанию в школе еще существует, однако его противники несколько сбавили тон. 77% взрослых американцев поддерживают идею полового воспитания в школе. В тех случаях, когда вводился курс полового воспитания, только 5% родителей запрещали детям посещать его (Kirby, Alter, Scales, 1979; Allan Gattmacher Institute, 1981; Gordon, Gordon, 1983). В школьные программы все чаще включаются уроки полового воспитания (обычно называемые уроками семейной жизни). В настоящее время они внедрены в 23 штатах США и Федеральном округе Колумбия (de Mauro, 1989/1990). В 1986 г. Главный медицинский инспектор США К. Эверет Куп заявил о необходимости введения уроков полового воспитания в начальных классах с тем, чтобы как можно раньше предупредить детей об опасности заражения СПИДом. Несмотря на явный прогресс, в области полового воспитания существуют и нерешенные проблемы. Одна из них связана с тем, что в Америке детьми занимаются в основном матери; отцы почти не участвуют в формировании у детей соответствующего полу поведения. Другой требующий внимания вопрос заключается в том, что половое воспитание и в школе, и в семье зачастую начинается только после того как ребенок превратился в подростка (если не считать самых элементарных сведений по анатомии и репродукции, которые получают дети младшего возраста). Учитывая, что самым маленьким детям уже доступен огромный объем сексуальной информации через телевидение и кино, родители рискуют, что ребенок интерпретирует увиденное на экране как точное воспроизведение реальных сексуальных явлений со всеми вытекающими отсюда нежелательными последствиями. Такой способ воспитания можно назвать воспитанием путем отказа от него. Существует и еще одна проблема, вызывающая беспокойство. Разъяснительные беседы, которые проводят со школьницами в целях профилактики преступлений на почве педофилии, иногда создают у впечатлительных детей представление о непристойности и опасности секса. Этот стереотип может сохраниться до зрелого возраста с непредсказуемыми психологическими последствиями. В связи с этим составители школьных программ должны проявлять особую чуткость и чувство меры, а преподавателям на уроках полового воспитания не следует представлять сексуальную активность как источник болезней и оскорблений. Половое воспитание должно охватывать все связанные с сексуальностью явления: любовь, близкие отношения и взаимная ответственность. Даже в тех случаях, когда школа уделяет достаточно внимания половому воспитанию, от родителей требуется активное проведение аналогичной работы в домашних условиях. Только совместные усилия школы и семьи позволяют ребенку вырасти в сексуально образованного и отвечающего за свои поступки подростка, а потом и взрослого человека. Практические советы, которые могут оказаться полезными при проведении этой работы, приведены выше. Залог успеха в половом воспитании – такая обстановка в семье, когда ребенок может свободно задавать интересующие его вопросы родителям, не боясь выслушать вместо ответа нравоучительную лекцию. Мы полагаем, что ждать пока ребенок достигнет подросткового возраста, чтобы заняться его половым воспитанием, недопустимо. Детей надо воспитывать в любом возрасте, соответствующими данному возрасту способами. Только такой подход позволяет в будущем избегать затруднений в сфере сексуальных отношений. Теория полового развития ФрейдаФрейд был одним из первых ученых, осознающих, что сексуальность есть свойство человека, присущее ему на протяжении всей жизни. Фрейд считал, что половое влечение, или либидо (инстиктивное стремление к чувственному наслаждению), является ключевой силой, мотивирующей поведение. Утверждая, что либидо существует с младенческого возраста, Фрейд был, однако, далек от мысли об идентичности сексуальности в младенчестве и детстве и сексуальности взрослых людей. Напротив, он полагал, что ранние, не направленные на определенный объект сексуальные ощущения претерпевают в процессе развития ряд прогнозируемых изменений, которые необходимы для формирования личности взрослого человека и его поведения. Он подразделил этот процесс на 5 стадий. В первый год жизни, названный оральной стадией, главным центром концентрации сексуальной энергии и чувственного удовлетворения служит рот. Младенцы не только получают видимое удовольствие от процесса сосания, но используют рот в качестве инструмента исследований, помещая в него предметы (любые предметы), чтобы понять, что они из себя представляют. Анальная стадия занимает период от 1 до 3 лет. В это время сферой чувственного удовольствия становится анальная область. В процессе обучения отправлению естественных потребностей ребенок впервые получает возможность ощутить известную независимость от родительской опеки. Намеренно задерживая движения кишечника или, наоборот, давая им полную свободу, ребенок получает физическое и психологическое удовольствие, но постепенно приучается следовать общепринятым правилам гигиены. На протяжении фаллической стадии в возрасте от трех до пяти лет эротический интерес переключается на наружные половые органы. На этой стадии Фрейд выделил два разных пути развития: для мальчиков и для девочек. При получении эротического наслаждения во время мастурбации у мальчика появляются фантазии полового сближения с матерью (что вполне естественно, поскольку он уже любит мать, так же как она его). Такие фантастические желания ведут к развитию эдипова комплекса (по имени героя древнегреческой трагедии, который по незнанию убил отца и женился на собственной матери). Мальчик ревнует мать к отцу, считая последнего соперником в борьбе за ее любовь. В то же время мальчик боится гнева могущественного отца и особенно опасается, что тот накажет его, лишив пениса. Страх перед возможной кастрацией поддерживается в уме мальчика двумя логическими соображениями: 1) он считает, что пенис будет "наказан" как источник удовольствия и вины, 2) он уже знает, что у девочек не бывает пениса и, следовательно, его можно отнять. Проблема решается достижением продуктивного компромисса. Мальчик отказывается от сексуальных желаний в отношении матери и враждебного отношения к отцу, взамен идентифицируя себя с последним. Таким способом он пытается как можно больше походить на отца, чтобы однажды стать столь же могущественным и быть в состоянии удовлетворить свои сексуальные устремления. У женщин аналогом эдипова комплекса служит комплекс Электры, названный так по имени персонажа древнегреческой легенды о принцессе, содействовавшей убийству собственной матери. Комплекс Электры сложнее эдипова комплекса. Он основан на том, что девочка чувствует себя обманутой и завидует мальчикам, когда обнаруживает, что у тех есть пенис. Эта так называемая зависть к обладателям пениса приводит к развитию у девочки желания быть с отцом и избавиться от матери, которую она считает виновницей вставшей перед ней дилеммы. По мнению Фрейда, эта ситуация решается не столь адекватно как случаи эдипова комплекса, поскольку девочка не столь сильно мотивирована страхом: в конце концов, она все равно уже "потеряла свой пенис". Фрейд считал, что это менее успешное разрешение конфликта в детском возрасте является причиной того, что степень психологической зрелости женщин меньше, чем у мужчин, поскольку зависть к обладателям пениса сохраняется на протяжении всей жизни. После исчезновения эдипова комплекса или комплекса Электры (обычно к шести годам) начинается латентная стадия, на протяжении которой сексуальные позывы, по-видимому, теряют свою актуальность. У ребенка пробуждаются иные интересы, появляются интеллектуальные и социальные цели. Эта стадия завершается к пубертатному периоду, когда внутренние биологические силы обусловливают наступление генитальной стадии. Подростки постепенно привыкают концентрировать свои интересы на гетеросексуальных отношениях в целом и половых контактах в частности. Стадия завершается формированием сексуальности, свойственной взрослым людям. Краткий очерк фрейдовской теории полового развития не отражает всего ее богатства и сложности постулатов. Достаточно сказать, что учение Фрейда лежит в основе современной сексологии. Однако в контексте данной публикации уместно высказать несколько критических замечаний в отношении этой теории. Прежде всего, следует признать, что Фрейд недооценивал влияние культурной среды на половое развитие. В частности, высказано предположение, что анальная стадия на самом деле обусловлена не столько стремлением к получению эротического удовлетворения, сколько выработанными в ходе развития культуры навыками контроля за деятельностью кишечника (Marmor, 1971). Точно так же, культурно-антропологические исследования показали, что эдипов комплекс не является универсальным явлением, а латентная фаза служит прежде всего отражением жизни в обществе, накладывающем ограничения на проявления сексуальности, а не определяется исключительно действием внутренних психических сил. Кроме того, многие критики считают, что Фрейд имел искаженные представления о женской сексуальности (Millet, 1970; Sherfey, 1972; Tennov, 1975; Frieze et al., 1978). Наконец, сам Фрейд признавал неполноту многих своих выводов и отмечал необходимость их пересмотра по мере появления новых данных. Теория обучения и половое развитиеВ противовес воззрениям Фрейда, полагавшего, что ключевой силой, мотивирующей поведение человека, является половое влечение, исследователи более позднего времени стали придавать большое значение обучению и накоплению опыта, которые происходят в процессе взаимодействия человека с окружающей его средой. Начало современной теории обучения было положено на рубеже нынешнего века, когда русский физиолог Иван Павлов (1849-1936) выяснил механизм условного рефлекса. Изучая пищевые реакции собак, Павлов обнаружил, что условные рефлексы (например, выделение слюны в ответ на предъявление пищи) можно вызвать не связанными с ними раздражителями, например звуковым сигналом, при условии, что данный сигнал регулярно повторяется перед кормлением. После того как между двумя этими событиями устанавливается связь, собака привыкает воспринимать звук как сигнал кормления, и уже один этот сигнал (условный раздражитель) может вызывать слюноотделение (условный ответ), даже без предъявления корма. Павловская модель классического условного рефлекса непосредственно не объясняет половое поведение человека. У человека можно выработать "условный рефлекс" в павловском смысле слова, так чтобы он реагировал половым возбуждением на запах духов или лосьона для бритья, которым пользуется его(ее) половой партнер, или на звуки музыки, которую они обычно включают во время полового акта. Однако такая связь между раздражителем и реакцией на него в большинстве случаев недостаточно сильна, чтобы нейтрализовать другие воздействия на половое поведение: настроение, озабоченность и т.д. Усилиями ряда американских физиологов, в том числе Э. Торндайка, Дж. Уотсона и Б. Скиннера, рамки теории обучения были значительно расширены. Эти исследователи показали важность положительного или отрицательного опыта в формировании последующего поведения. Согласно принципу формирования оперантных условных рефлексов, поведение, сопровождающееся поощрением, приятным ощущением или устранением неприятного раздражителя, будет повторяться, тогда как поведение, сопровождающееся неприятными последствиями или прекращением вознаграждения, скорее всего станет менее частым. Положительное подкрепление оказывает хорошо выраженное непосредственное воздействие на характер полового поведения. Так, например, ребенок, узнавший что потирание наружных гениталий сопровождается приятным ощущением, по всей вероятности, будет прибегать к нему снова и снова. Наказание также влияет на половое поведение. Возьмем, например, человека, испытывающего боль при половом акте. Если такое ощущение повторяется достаточно часто, человек устанавливает зависимость между коитусом и болезненным чувством, что заставляет его избегать половых контактов или сократить их частоту. Наказание используют для лечения лиц, совершающих преступления на почве полового влечения к детям. Процесс лечения, называемый аверсионной терапией, включает демонстрацию таким лицам фотографии детей и воздействие электрическим током, если при этом у них возникает половое возбуждение (Barlow, 1973). Лечение проводится в несколько сеансов, до полного исчезновения нежелательной реакции (полового возбуждения при виде ребенка). Отрицательные факторы обычно оказывают меньшее влияние на половое поведение, чем положительные. Наказание иногда не столько устраняет нежелательное поведение, сколько приводит к попыткам скрыть его. Это случается особенно часто в ситуациях, когда имеет место одновременное воздействие положительных и отрицательных подкрепляющих факторов (конфликты типа приближение-избегание). В некоторых случаях угроза наказания только усиливает наслаждение: запретное волнует и возбуждает, а угроза становится элементом положительного подкрепления. Еще в более широком контексте теорию обучения использовал Альберт Бандура (родился в 1925 г.), который предложил модель, названную социальной теорией обучения. По мнению этого исследователя, люди моделируют свое социальное поведение, наблюдая за поведением окружающих. Характер усваиваемой информации частично зависит от авторитетности человека, избранного в качестве примера для подражания. Так, пятилетний ребенок скорее будет имитировать поведение семилетнего брата или сестры, чем младших по возрасту членов семьи. Люди вообще склонны идентифицировать себя с теми, кого они уважают и кем восхищаются. Поэтому телевизионные и кинематографические герои часто служат объектами для подражания. Социальный опыт приобретается в общении с друзьями, учителями, родителями. Теория обучения имеет самое непосредственное отношение к процессу психополового развития. Сексуальность у детей формируется не только под воздействием того, что говорят об этом их родители, но и под влиянием тех элементов поведения последних, которые они сами подмечают. Отношение к другим людям и характер поведения во многом определяются примером одноклассников, старших приятелей и других лиц за пределами семейного круга. Зрелище разжигающих сцен обольщения на киноэкране представляет собой одну из форм обучения в процессе наблюдения. Таким способом не имеющий сексуального опыта подросток "узнает", как ведут себя взрослые в подобных ситуациях. Обучение в реальных социальных ситуациях несомненно столь же важно для формирования полового сознания и половой роли. Реакция ребенка на наготу родителей и сон в их постелиМногие специалисты высказывали предположения о возможных негативных последствиях обнажения родителей в присутствии ребенка и/или его сна в одной с ними постели, однако до последнего времени эти предположения основывались главным образом не на фактах, а на умозаключениях. Новейшие исследования, направленные на выяснение роли такого опыта в формировании сексуальности взрослого человека, проливают свет на этот вопрос. В 1988 г. Льюис и Джанда (Lewis, Janda, 1988) провели письменный опрос, касающийся проявлений детской сексуальности среди 77 мужчин и 133 женщин – студентов психологических факультетов. В результате была получена информация: 1) о частоте сна вместе с родителями в возрасте от 0 до 5 лет и между 6 и 11 годами, 2) о случаях наблюдения обнаженных родителей или других взрослых в возрасте от О до 5 лет и от 6 до 11 лет, 3) об отношении родителей к проявлениям сексуальности детей, 4) о том, насколько свободно опрашиваемые чувствовали себя при разговорах о сексе с родителями, 5) их мнение о степени дискомфорта родителей при обсуждении с ними половых вопросов. Опрашиваемые должны были также ответить на вопросы относительно их текущих сексуальных отношений и поведения. Исследование не выявило фактов, свидетельствующих об отрицательном влиянии вида наготы родителей на формирование сексуальности их детей. Напротив, мальчики, видевшие своих родителей обнаженными, легче устанавливали физические контакты и привязанности, когда становились молодыми людьми. Если такой опыт имел место в возрасте от 6 до 11 лет, единственным последствием была склонность к вступлению в случайные половые отношения. Маленькие девочки, наблюдавшие своих родителей обнаженными, становясь взрослыми, характеризовались повышенной сексуальностью по сравнению со сверстницами; какие-либо трудности при сексуальном общении у них не возникали. Если девочки видели наготу родителей в возрасте 6-11 лет, то, как и у мальчиков этого возраста, единственным следствием была склонность к ранним половым связям, хотя достоверность этих данных вызывает сомнение. Мальчики, которые спали в одной постели с родителями в возрасте до 5 лет, характеризовались по достижении взрослого возраста повышенной самооценкой, чаще вступали в сексуальные отношения и имели повышенную склонность к сексуальным контактам по сравнению с другими мужчинами. Женщины, которые в раннем детстве спали с родителями, испытывали меньший дискомфорт при физических контактах или установлении близких отношений по сравнению с другими женщинами. Ни у мужчин, ни у женщин не отмечено отдаленных отрицательных последствий сна в постели с родителями в детском возрасте. Таким образом, лица, утверждающие, что совместный сон детей с родителями может иметь нежелательные последствия, бьют тревогу совершенно необоснованно. Выводы из исследования Льюиса и Джанды нельзя считать окончательными, тем более, что данные, полученные при опросах студентов, могут оказаться неприменимыми к более обширным популяциям. Однако это исследование открывает возможности для будущего систематического изучения детской сексуальности, которое так и не проводится до настоящего времени. Практические указания по половому воспитанию вашего ребенкаНекоторые родители категорически отрицают необходимость полового воспитания, однако в действительности они не могут помешать ребенку получать сексуальную информацию – проблема лишь в том, влияют они сами или нет на формирование соответствующих представлений. Осознавая это и желая создать возможно более благоприятные условия для полового воспитания, многие родители приступают к выполнению этой задачи с большими опасениями, не зная, с чего начать, что говорить и как не напугать ребенка сообщением каких-нибудь неуместных подробностей. На самом же деле научить детей разбираться в вопросах пола не труднее, чем научить их множеству других вещей. К примеру, чтобы показывать ребенку, как надо работать на огороде, совсем не обязательно иметь ученую степень по сельскому хозяйству. Бессмысленно ждать, что ребенок начнет расспрашивать вас о буквах, если вы не покажете ему букварь. Точно так же, не следует ждать, когда он заговорит о сексе – возьмите на себя инициативу обсуждения этой темы. Ниже приводятся простые правила, которыми следует руководствоваться, обсуждая вопросы пола с детьми. 1. Постарайтесь вести беседу в самой естественной манере, как при обсуждении любой другой темы. 2. Избегайте длинных поучительных лекций по половым вопросам. Вам может потребоваться четверть часа, чтобы изложить все, что вы считаете нужным. Однако ребенок не может оставаться внимательным так долго – ему хочется задавать вопросы и получать конкретные короткие ответы. 3. Позаботьтесь, чтобы ваш рассказ не ограничивался одними биологическими фактами – ребенку захочется узнать о вашем к ним отношении, переживаниях и решениях. 4. Не бойтесь сказать ребенку о сексе "слишком много". Из его памяти почти наверняка выветрится все, что он не понял. 5. Если ваш ребенок употребляет непристойные слова, спокойно объясните ему их значение, а потом скажите, почему вы не хотите, чтобы он делал это. Можно, например, сказать: "Другим людям будет очень неприятно услышать такие слова" или "Не думаю, что это лучший способ рассказать о том, что ты чувствуешь". Помните, что злость или шутки по поводу употребления ребенком непристойных слов чаще всего побуждают его повторять их. 6. Старайтесь правильно называть половые органы, избегая для их обозначения таких слов, как "пипка" или "пиписька". 7. Даже дети дошкольного возраста должны знать, как защитить себя от сексуального насилия. Это значит, что вы должны научить ребенка говорить "нет" взрослым. Вот пример беседы на эту тему с четырех– или пятилетним ребенком: "Ты знаешь, что взрослым людям бывает иногда трудно найти себе друзей. Поэтому они знакомятся с детьми. В этом нет ничего плохого. Но если они просят делать такие вещи, о которых взрослые не должны просить детей (например, залезть руками в брюки), ты должен(на) ответить "нет" и тотчас прибежать и обо всем рассказать мне (Sanford, 1982). 8. Беседы о приближающемся половом созревании следует начинать прежде, чем ребенок достигнет подросткового возраста. Физические изменения (в том числе развитие молочных желез, менструации и поллюции) могут появиться и раньше десяти лет. 9. Мальчикам надо рассказать о менструациях, а девочки должны понимать, что означает эрекция. Не пренебрегайте обсуждением таких вопросов, как гомосексуальность и проституция. Большинство детей узнают об этих явлениях из телевизионных передач или читают о них, что пробуждает вполне естественное любопытство. 10. Расскажите, ничего не скрывая, о СПИДе и других болезнях, передаваемых половым путем. Но постарайтесь сделать это с учетом реакции ребенка. В конце концов, нет никакой необходимости запугивать пяти-или шестилетнего ребенка, рассказывая ему о фатальном исходе СПИДа. С другой стороны, если вы отложите этот разговор до тех пор, пока ребенок достигнет подросткового возраста, это вряд ли принесет ему пользу. Даже школьники младших классов должны знать, что такое СПИД и как он передается. 11. Постарайтесь, чтобы ребенок не испытывал смущения, задавая вам вопросы на половые темы. Не говорите ему: "Ты еще слишком мал, чтобы понять это". Если ребенок задает конкретный вопрос, он должен получить четкий ответ в доступной для него форме. 12. Если вы не можете ответить на вопрос ребенка, не бойтесь признаться в этом. Обратитесь к более знающему человеку, например вашему семейному врачу; он поможет найти нужные сведения. 13. Ответив на вопрос ребенка, убедитесь, что он понял ваши слова. Проверьте также, насколько ваш ответ соответствует тому, что действительно хотел узнать ребенок. Очень хорошо, если после вашего разговора у него появятся новые вопросы. Беседа с ребенком о СПИДеМногих родителей пугает разговор о СПИДе, так как они не знают, что следует говорить ребенку и как построить беседу с учетом его возраста. Ниже приводятся советы, почерпнутые из брошюры, опубликованной специальной комиссией по половому воспитанию – одним из наиболее авторитетных учреждений страны по данной проблеме. Беседа с детьми 3-4 летВ этом возрасте дети приобретают знания о своем теле и основных жизненных фактах. Они начинают спрашивать, откуда берутся дети, и способны понять простые ответы, но не разбираются в отвлеченных понятиях или сексуальных проблемах взрослых. Они уже справляются с выполнением элементарных правил гигиены, т.е. умываются, чистят зубы, самостоятельно едят и засыпают. Они начинают понимать необходимость уединения. Лучшее, что могут сделать родители, имеющие детей этого возраста, – создать атмосферу, в которой ребенок не стесняясь задает вопросы о разных частях тела, здоровье и сексуальности. При этом ребенок привыкает к мысли, что секс – это то, о чем можно свободно говорить дома. Беседа с детьми 5-7 летДети этого возраста понимают более сложные стороны таких явлений, как здоровье, болезнь и сексуальность. Они интересуются такими вещами, как рождение, брак или смерть. Возможно, они что-то уже слышали о СПИДе от сверстников, взрослых или из телевизионных программ. Поэтому они могут испытывать страх перед этой болезнью. Им необходима уверенность в том, что ни с ними, ни с их родителями ничего такого не случится. Дети понимают ответы на свои вопросы, если они иллюстрируются конкретными примерами из повседневной жизни. Если, скажем, ваш ребенок до крови порезал палец, самое время объяснить ему, что микробы, вызывающие болезнь, могут попадать в организм через ранку. Ребенок в этом возрасте должен понимать, что нельзя принимать лекарства без разрешения родителей. Если среди его одноклассников есть ВИЧ-инфицированный, ваши сын или дочь должны знать, что сидя рядом, играя или разговаривая с ним, они не могут заболеть СПИДом. Беседа с детьми 9-12 летВ организме детей этого возраста уже происходят изменения, присущие пубертатному периоду. Подростков чрезвычайно интересует собственное тело, внешний вид, что следует считать нормой. Для некоторых из них – это время начала менструаций, первых сексуальных контактов и употребления наркотиков. В этом возрасте ребенок начинает ощущать сильное давление социальных факторов. Поэтому не откладывайте беседу о СПИДе. Необходимо сделать все возможное, чтобы ребенок знал, как уберечься от СПИДа. В период полового созревания дети проявляют повышенный интерес ко всему, что связано с сексуальной жизнью человека и им необходимо предоставить полную и точную информацию. Они должны знать, что такое половое сношение, гомосексуализм, оральный и анальный секс. Им следует объяснить, что результатом сексуального контакта может быть беременность или заражение ВИЧ. Необходимо объяснить также, почему половое сношение между детьми может повредить здоровью и что лучше отложить начало половой жизни на более позднее время. Дети должны также знать, как передается ВИЧ, в каких случаях передача невозможна и как вообще избежать инфицирования (включая использование презервативов). На первый взгляд кажется, что объяснить все это ребенку – очень трудная задача, однако выполнить ее – родительский долг, а полученные знания помогут вашему сыну или дочери в дальнейшей жизни. Ребенку необходимо внушить уверенность в том, что именно от вас он может получить ответ на любой интересующий его вопрос о СПИДе или сексе. Выводы1. Половая самоидентификация обычно формируется в процессе взаимодействия биологических и психосоциальных факторов в течение первых лет жизни. 2. Эрекция возникает уже на последних месяцах развития плода. Этот факт свидетельствует о врожденной природе сексуальности, которая проявляется с самого начала жизни. Уже на первом году жизни дети могут дотрагиваться до наружных половых органов, реагируя на такую самостимуляцию звуками и улыбками, выражающими удовольствие. 3. Большинство детей проявляют большой интерес ко всему, что связано с сексуальностью, и рано или поздно вовлекаются в сексуальные игры с другими детьми (к числу таких игр относятся контакты между детьми одного пола и сексуальные контакты между детьми в одной семье). Многих родителей это пугает, однако такие игры вряд ли могут принести вред детям, если не содержат элемента принуждения. 4. Многие сексологи отвергают концепцию Фрейда о наличии стадии латентной сексуальности в позднем периоде детства. Их точка зрения основана на данных культурологических исследований, которые показали, что частота сексуальных игр возрастает по мере превращения ребенка в подростка. 5. Хотя многие родители полагают, что половое воспитание – это доведение до ребенка определенной информации в виде лекций, оно на самом деле представляет собой непрерывный процесс, который во многом определяется примером родителей, их реакцией на проявления сексуальности растущего ребенка и, конечно, характером получаемой информации. Половое воспитание в семье – важный инструмент, с помощью которого родители могут направить развитие детей в определенное русло, заложив тем самым основы сознательного полового поведения подростков. Вопросы для размышления1. Фрейд утверждал, что у маленького ребенка есть ощущение сексуального обладания родителем противоположного пола, и он испытывает чувство соперничества по отношению к родителю одного с ним пола. Согласны ли вы с этим? Приходилось ли вам наблюдать детей, ведущих себя подобным образом? Фрейд считал также, что девочки испытывают чувство зависти и неполноценности, когда узнают, что у мальчиков есть половой член. Что вы думаете по этому поводу? 2. Как должны вести себя родители, узнав, что их дети играют в "доктора" или участвуют в сексуальных контактах со сверстниками? Как вы рассматриваете ситуацию, когда партнерами по таким "сомнительным" играм являются братья и/или сестры? Должна ли в этом случае меняться реакция родителей? 3. Эрик Берне, создатель "Transactional Analysis", следующим образом высказался по поводу обучения детей правилам туалета: "Ангел в ванной становится дьяволом в спальне". Что он имел в виду? Какие ошибки делают родители, стараясь этого избежать? 4. Ребенок испытывает сексуальное удовольствие и даже может мастурбировать до наступления оргазма. Что по вашему мнению означает этот факт? Как должны реагировать родители, если ребенок выражает крайнее раздражение при попытках прервать мастурбацию или если такая самостимуляция имеет место по нескольку раз в день. 5. Многие родители пытаются воспитывать дочь или сына как будто не существует лиц другого пола. Можно ли и надо ли это делать? Иными словами, идет ли на пользу ребенку, если родители отвращают его или ее от исполнения половой роли, предписываемой культурной традицией? 6. Можно ли рассказывать ребенку лишнее о сексе в ответ на его вопросы? Следует ли отвечать на все вопросы или есть вещи, о которых детям не следует знать, пока они не вырастут? Cм. далее – Cексуальность подростков См. Оглавление Источник: http://www.neuro.net.ru/bibliot/sexhealth/human_sexuality/pred.html _______________См. также разделы: Цикл лекций по половой грамотностиПоказания и противопоказания к приему гормональной контрацепии и другие разделы сайта
, 20.12.2004
|
|||||||||||||||||||||||||||||||||||||||||||||||










