Основы сексологии. У.Мастерс, В.Джонсон, Р.Колодни.3 часть – Психология сексуальности.12 глава – Любить и быть любимым.Личностные ценности и решения в сексуальной сфере Любить и быть любимымДаже в классических "Основах психологии" Уильяма Джеймса "любви" уделено лишь две странички. Признавая наличие связи между любовью и "сексуальными импульсами", автор заметил, что "обсуждать эти детали несколько неудобно" (James, 1890, 1950). Английского писателя Д. Лоуренса эта тема смущала гораздо меньше. В своем романе "Любовник леди Чаттерлей" (Lawrence, 1962) он высказывает мнение, что в любви необходима полная свобода во всех ее аспектах; иллюстрацией может послужить отрывок из диалога между леди Чаттерлей и ее любовником Меллорсом: "Во что же ты веришь на самом деле?" – настаивала она. "Я не знаю". "Ни во что, как и все остальные мужчины, которых я знала" – сказала она. Они оба помолчали. Потом он очнулся и сказал: "Да, я верю во что-то. Я верю в сердечность, особенно в любви; в то, что заниматься любовью надо с теплым сердцем. Если бы мужчины входили в женщин сердечно и тепло, а женщины отдавались бы им тоже сердечно, все было бы хорошо. А эти холодные совокупления несут смерть и вырождение". До самого недавнего времени тема любви больше занимала писателей, поэтов и философов, чем психологов и других ученых. Несмотря на то что "любовь правит миром", очень немногие сексологи (в том числе авторы этой книги) занимались этой темой сколько-нибудь подробно. Тем не менее все мы так или иначе испытали любовь. Многие из нас мечтали о ней, боролись с ней или блаженствовали в ее упоительных объятьях. Справедливо также сказать, что большинство из нас она приводила в смятение. В этой главе мы сосредоточим внимание на сложных связях между любовью, сексом и браком и попытаемся хотя бы частично устранить это смущение. Что такое любовьПопытка дать определение любви – задача трудная. Можно любить мужа или жену, любовника или любовницу, своих детей, родителей, братьев и сестер, животных, страну или Бога, а также радугу, шоколад или Бостонский симфонический оркестр. Во всех этих случаях для обозначения своих чувств мы пользуемся одним и тем же словом, однако всякий раз оно безусловно имеет разный смысл. Когда мы говорим о любви одного человека к другому, проще всего воспользоваться определением, которое дал Роберт Хейнлейн в своей книге "Чужестранец в чужой стране": "Любовь – это такое состояние, при котором счастье другого человека совершенно необходимо для вашего собственного счастья" (Heinlein, 1961). То, что описал Шекспир в "Ромео и Джульетте", то, что воспевают популярные певцы, то, что заставило Эдуарда VIII отречься от английского престола, чтобы жениться на любимой женщине, – все это безусловно любовь. Во всякой любви важное место занимает забота о любимом человеке. При отсутствии заботы то, что выглядит как любовь, может оказаться всего лишь одной из форм желания. Например, юноша может сказать своей подружке "Я люблю тебя" просто для того, чтобы она согласилась переспать с ним. В других случаях стремление к богатству, положению в обществе или к власти может заставить человека притворяться влюбленным для достижения своих целей. И половое влечение, и любовь могут быть страстными и всепоглощающими, а потому отличить одно от другого может оказаться трудным. Ключевым признаком служит то, что лежит за чувством. В чистом нефальсифицированном половом влечении элементы заботы и уважения минимальны; они могут возникнуть позднее, но не составляют основное ядро чувства. Желание познать другого человека определяется лишь в физическом или чувственном, но не в интеллектуальном плане. Эта цель достигается легко. Хотя настоящая любовь может сопровождаться страстной жаждой полового единения, уважение к любимому человеку преобладает. Без уважения и заботы наше влечение к другому человеку может быть всего лишь имитацией любви. Уважение дает нам возможность ценить личность любимой(го) и ее(его) благополучие, препятствуя тем самым использованию их чувств в эгоистических целях. На важность заботы и уважения указывает и Эрих Фромм, чей классический труд "Искусство любви" (Fromm, 1956) оказал влияние на все последующее изучение этого предмета. Фромм полагал, что любовь может быть осмысленной лишь у самореализовавшихся людей, находящихся в ладу с самими собой. Так, Фромм определяет зрелую любовь как "объединение при условии сохранения собственной личности, собственной индивидуальности, отмечая при этом парадоксальность любви, состоящую в том, "что два существа становятся одним, оставаясь, однако, двумя." Говоря об уважении, внутренне присущем любой любви, Фромм полагает, что влюбленный должен чувствовать: "Я желаю любимому человеку расти и добиваться собственных целей для того, чтобы он был счастлив, а не для того, чтобы угодить мне". Настаивая на том, что люди должны состояться как личности, прежде чем они станут способны к осмысленной любви, Фромм упускает из виду, что сама любовь может быть одним из способов самореализации. Мы полагаем, что любовная связь помогает людям познать самих себя, хотя мы согласны также с Натаниелем Бранденом, считающим, что любовь не может заменить человеку собственное "я" (Branden, 1980). Интересную мысль о том, что происходит, когда в любовных отношениях отсутствуют уважение и забота, высказали Пиль и Бродский (Peele, Brodsky, 1976). Они полагают, что потребность в такого рода отношениях сравнима с теми потребностями, которые могут привести человека к алкоголизму или наркомании. "Любовь" в таких ситуациях на самом деле аналогична зависимости: Если один человек отправляется к другому с целью заполнить пустоту в самом себе, то любовные отношения быстро занимают центральное место в его жизни. Они приносят успокоение, а поэтому человек возвращается к ним вновь и вновь, пока эта связь не становится ему совершенно необходимой, чтобы забыться от полного стрессов безрадостного существования. Когда человек не может обойтись без какого-то определенного воздействия, делающего его жизнь сносной, это означает, что создалась зависимость (даже если внешние отношения выглядят весьма романтически). Любовь в этом случае становится манией. Пиль и Бродский предлагают ряд критериев, позволяющих отличить любовь как здоровые взаимоотношения с перспективой дальнейшего развития от любви, как одной из форм зависимости: Есть ли у каждого из любовников твердая уверенность в своей собственной ценности? Оказывает ли на любовников благотворное влияние связь между ними? Становятся ли они и в отношениях с другими людьми лучше, сильнее, привлекательнее, совершеннее или чувствительнее? Дорожат ли они этой связью именно по этой причине? Сохраняют ли любовники какие-либо важные для них близкие отношения с другими людьми? Вписываются ли отношения между любовниками в их жизнь в целом или же они обособлены от нее? Способны ли любовники преодолеть собственнические инстинкты или ревность к успехам партнера? Связывает ли любовников не только любовь, но и дружба? Останутся ли они близкими людьми, если сексуальные отношения потеряют свою остроту? Эти вопросы перечислены здесь вовсе не с целью утверждать, что существует только один верный путь к любви. Большинство людей вряд ли ответят на все шесть вопросов утвердительно; однако, поразмыслив, они, возможно, извлекут из этого что-то полезное для уже существующих или будущих отношений. После того как Пиль и Бродский, сформулировав свою концепцию "любви как мании", дали определение этому бесспорно отрицательному типу любви, другие авторы расширили эту тему. В 1980-х гг. появилось даже несколько книг на тему сомнительных любовных связей, попавших в списки бестселлеров (например, Norwood, 1985; Cowan, Kinder, 1985). В результате такого смещения акцентов многие люди стали понимать, что не все любовные связи столь идеальны, как нам хотелось бы. На самом деле отношения могут быть корыстными, безрассудными или просто не давать удовлетворения (Peele, 1988). Прежде чем перейти к обсуждению других теорий, касающихся любви, следует указать, что зачастую бывает трудно провести границу между расположенностью к человеку и любовью. Несмотря на попытки многих авторов измерить любовь (Rubin, 1970; Pam, Plutchik, Conte, 1975; Dion, Dion, 1976; Hatfield, Sprecher, 1986; Steinberg, Barnes, 1988), не все согласны считать любовь ясно выраженной отдельной сущностью. По мнению некоторых психологов, "единственное реальное отличие расположения от любви заключается в глубине наших чувств и вовлеченности в жизнь другого человека" (Walster, Walster, 1978). В отличие от этого мнения Бершайд (Berscheid, 1988) пишет: "Кажется совершенно ясным, что человек может нравиться все больше и больше, но это не приведет в конечном счете к романтической любви; все большая и большая симпатия может привести только к очень большой симпатии". После очень долгих размышлений на эту тему мы тоже пришли к выводу, что расположение и любовь, хотя и взаимосвязаны, но тем не менее это вещи разные. Теории любвиТеория СтернбергаПсихолог Роберт Стернберг разработал трехкомпонентную теорию любви (триаду), изобразив ее в виде треугольника (рис. 12.1). По этой теории любовь слагается из трех частей: близости, страсти и компонента, названного "решение/обязательство". Ниже вкратце разъясняется содержание этих компонентов (Sternberg, 1988, 1988а). (Прежде чем продолжить чтение этого раздела, неплохо заглянуть в вопросник, позволяющий вычислить ваши собственные оценки по всем трем компонентам треугольника.) Близость слагается из оказания и получения эмоциональной поддержки друг другу, а также других видов поведения, создающих теплоту в любовных отношениях. К ним относятся откровенное и честное общение, способность делиться горем и радостью, счастье, испытываемое от общения друг с другом, и умение дорожить любимым человеком.
Рис. 12.1 Триада любви по Стернбергу Компоненты любовных отношений распределены у вершин треугольника произвольно (Sternberg, 1988). Страсть включает не только сексуальный компонент отношений. Она может быть вызвана и иными обстоятельствами. Например, для некоторых людей потребность в самоуважении, установление отношений с другими людьми, доминирование над другими людьми или, напротив, подчиненность могут быть более важным источником страсти, чем добрый старый секс. Один такой пример приводит Стернберг (1988а). Дебби росла в неблагополучной семье, где было не с кем поговорить; ее родители постоянно ссорились и в конце концов развелись, когда она была еще подростком. Дебби казалось, что у нее никогда не было семьи, но встреча с Артуром осветила ее жизнь ярким пламенем. Он не был особенно изощренным любовником, но зато ввел ее в большую дружную семью, принявшую ее с распростертыми объятиями. Артур дал Дебби почувствовать себя кому-то нужной, чего она никогда не испытывала, но всегда жаждала, и это пробудило в ней страсть к нему. Компонент решение/обязательство состоит из двух частей. Кратковременная часть – это решение о том, что некий человек любит другого человека, а долговременная – осознание того, в какой степени человек готов выполнять это обязательство, т.е. продолжать любить. Поразмыслив над этим, вы вскоре поймете, что мгновенно принятое решение любить кого-то не всегда подразумевает желание принять на себя долговременное обязательство, хотя безусловно в некоторых случаях людям удается образовать прочный союз. Оценить степень вовлеченности каждого из партнеров в любовную связь можно на основании степени совмещения их треугольников (рис. 12.2). Если партнеры хорошо соответствуют друг другу, треугольники почти перекрываются. В неудачных связях, когда один из партнеров ожидает от другого гораздо большего, чем тот может ему дать, или когда интересы партнеров лежат в совершенно разных плоскостях, их треугольники совсем не совмещаются. Эти два измерения любви можно назвать интенсивностью и равновесием во взаимоотношениях.
Рис. 12.2 Степень соответствия между триадами двух индивидуумов, находящихся в любовной связи (Sternberg, 1988) По мнению Стернберга, удовлетворенность любовными отношениями определяется соответствием между реальными треугольниками двух партнеров и соответствием между реальным треугольником каждого из партнеров и ее или его идеальным треугольником. Например, при значительном несоответствии между идеальным треугольником человека и треугольником, действительно отражающим его реальные любовные отношения, он будет испытывать неудовлетворенность. Точно так же сильное несоответствие между треугольниками партнеров означает, что они "не совпадают по фазе" и что, по всей вероятности, каждому из них будет трудно удовлетворить потребности другого. Триады Стернберга могут изменяться как с течением времени, так и в зависимости от поведения и чувств партнера(ши) (Sternberg, 1988a). Например, страстность любовных отношений обычно быстро достигает пика, а затем, во время фазы привыкания, стабилизируется на несколько более низком уровне (рис. 12.3). По мере привыкания один партнер волнует другого уже не так сильно, как это было прежде. (Это сравнимо с привыканием, возникающим при регулярном потреблении многих веществ, таких как кофеин, алкоголь или никотин. Если произошло привыкание, то даже прием этих веществ в постоянно возрастающих дозах не вызывает такого удовлетворения, как вначале.) Было бы также ошибкой пренебрегать влиянием одного партнера на другого. Потребности каждого человека время от времени меняются, а поэтому для сохранения любви необходима гибкость и изобретательность, как отмечает Стернберг (1988): Быть может, самая большая польза от этой теории состоит в том, что она может помочь людям понять почти неизбежную динамичность любовных отношений. "Они встретились, полюбили друг друга и с тех пор жили счастливо" – так случается не только в сказках. Парам, рассчитывающим на то, что их страстная любовь будет длиться вечно или же что близости между ними ничто не угрожает, уготовано разочарование. Наши взаимоотношения с любимым человеком можно сравнить с домом, который надо благоустраивать и за которым надо следить, чтобы он с течением времени не разрушился. Нам следует взять на себя ответственность за то, чтобы наши взаимоотношения оставались как можно лучше.
Рис. 12.3 Изменения страстности отношений в зависимости от продолжительности связи (Sternberg, 1988) Теория Стернберга пока еще не проверена другими учеными. Некоторые критики считают ее слишком упрощенной, да к тому же не учитывающей воздействия третьих сторон на любовную связь двоих (Levinger, 1988; Williams, Barnes, 1988). Стентон Пиль (Peele, 1988), которому принадлежит упоминавшаяся выше концепция "любви, как мании", отмечает: При оценке любовных отношений данной пары в более широком контексте ее психологического функционирования и в связи с ее окружением часто получается картина, отличающаяся от картины идиллической любви. Особенно недостает в этой как бы социально-психологической перспективе именно ощущения контекста; исследования, делающие упор на интенсивность переживаний любовников и их взаимоотношения, создают иллюзию, что любовь можно выделить из всей остальной жизни этих людей. ТРИАДА ЛЮБВИ ПО СТЕРНБЕРГУ (Sternberg, 1988)Свободные места оставлены для имени человека, с которым вас связывают любовные отношения. Оцените каждое утверждение по шкале от 1 до 9, где 1 означает "совсем нет", 5 – "умеренно", а 9 – "очень сильно". Остальные баллы можно использовать для промежуточных оценок. 1. Я желаю _______ всяческого благополучия. 2. У меня теплые отношения с _______. 3. Я всегда могу рассчитывать на поддержку 4. ______всегда может рассчитывать на мою поддержку. 5. Я готов(а) многим пожертвовать для ____. 6. Я получаю значительную эмоциональную поддержку от _______. 7. Я оказываю значительную эмоциональную поддержку _______. 8. Я хорошо лажу с _______. 9. Я очень ценю роль ______ в моей жизни. 10. Я ощущаю свою близость к _______. 11. Мои отношения с _____ вполне меня устраивают. 12. Я чувствую, что действительно понимаю 13. Я чувствую, что ______ действительно понимает меня. 14. Я чувствую, что действительно могу доверять _____. 15. Я делюсь с ____ своими глубоко личными переживаниями. 16. Мне достаточно увидеть ______, чтобы прийти в возбуждение. 17. Я очень часто думаю о______ . 18. Мои отношения с ______ очень романтичны. 19. Я нахожу ______ очень привлекательным. 20. Я идеализирую _______. 21. Я не могу себе представить, чтобы кто-то другой сделал меня такой(им) счастливой(ым) как _______. 22. Я хочу быть с______ и ни с кем другим. 23. Для меня нет ничего важнее моих отношений с ____. 24. Мне особенно приятен физический контакт с _____. 25. В моих отношениях с ______ есть что-то волшебное. 26. Я обожаю _______. 27. Я не могу представить себе жизнь без___ 28. Наши отношения с______ можно назвать страстью. 29. Когда я смотрю фильмы или читаю книги о любви, я думаю о ____. 30. У меня часто возникают сексуальные фантазии, связанные с ______. 31. Я знаю, что я люблю ______. 32. Я твердо решил (а) поддерживать отношения с ______. 33. Я люблю ______ и никому не позволю встать между нами. 34. Я уверен(а) в постоянстве моих отношений с _______. 35. Я не могу себе представить, что может помешать сохранению моей преданности 36. Я надеюсь сохранить любовь к_________ до конца моих дней. 37. Я всегда буду ощущать глубокую ответственность за _______. 38. Я считаю свою преданность______ очень сильной. 39. Я не могу представить себе, что мои отношения с ______могут окончиться. 40. Я уверен(а) в своей любви к _______. 41. Я считаю свою связь с____ постоянной. 42. Я считаю свои отношения с______ хорошим решением. 43.Я испытываю чувство ответственности за _______. 44. Я намереваюсь продолжить свою связь с _________. 45. Даже когда я ссорюсь с ______, у меня не возникает желания нарушить верность. Пункты 1-15 оценивают вашу близость, 16-30 – страсть, а 31-45 – служат для оценки третьего компонента триады. Сложите баллы по каждому разделу и разделите сумму на 15. (При проведении опросов пункты предлагаются вразнобой, а не по группам.) Любовь как привязанностьВ одной необычной теории любовные отношения рассматриваются как аналог привязанности, существующей между матерью и ребенком (Shaver, Hazan, Bradshaw, 1984, 1988). В обоих случаях отношения основаны на доверии, чувстве защищенности; и там и здесь присутствует страх оказаться отвергнутым, боязнь разлуки, а также невербальная коммуникация. Согласно Шаверу, Хейзену и Брэдшоу, взрослый человек строит свои отношения с другими людьми (в том числе и любовные) по образу и подобию своих отношений с матерью в раннем детстве. Однако не во всех случаях отношения между матерью и младенцем бывают безупречными. Если мать не спешит реагировать на плач ребенка или если она постоянно препятствует его спонтанной активности, ребенок нередко становится беспокойным (Ainsworth et al., 1978). А если мать игнорирует его попытки к физическим контактам, когда он старается прикоснуться к ней или просится на руки, то ребенок может научиться избегать ее. Шавер, Хейзен и Брэдшоу используют в точности те же самые категории для описания отношений между взрослыми людьми. Они различают спокойную любовь уверенных в себе людей, которых не тревожит возможность оказаться брошенными; беспокойную любовь недоверчивых, не желающих подпустить к себе слишком близко людей, и, наконец, такую, которую можно охарактеризовать как нервозную/амбивалентную. Замкнутым, недоверчивым людям неприятна слишком большая близость с кем-либо и им трудно полностью открыться партнеру. В отличие от этого нервозные любовники не уверены в прочности отношений. Их все время тревожит мысль, что партнеры на самом деле их не любят или не хотят оставаться с ними; любовь таких людей часто становитсяй назойливой и невыносимой. Шавер, Кейзен и Брэдшоу (1988) проанализировали 620 ответов на анкету, опубликованную в одной из газет Денвера. Оказалось, что больше половины любовных связей между взрослыми людьми можно отнести к разряду спокойных (рис. 12.4), четвертую часть – к беспокойным, а 19% – к нервозным/амбивалентным. Сходные результаты были получены в таком же обследовании, проведенном позднее в одном университете; это очень интересно, так как полученные данные хорошо соответствуют результатам одного исследования привязанности между матерью и ребенком (Ainsworth et al., 1978). Кроме того, ни в одной из этих работ не было обнаружено различий, связанных с полом.
Рис. 12.4 Частота разных типов любовных отношений между взрослыми людьми (Shaver, Hazan, Bradshaw, 1988) Некоторые психологи полагают, что теория любви как привязанности представляет собой интересную новую концепцию (например, Steinberg, 1988а). Илейн Хетфилд (Hatfield, 1988) даже отметила наличие у некоторых низших приматов проявления такой же привязанности, что указывает на эволюционный аспект данной теории. Однако данная концепция имеет и ярых противников. Критике прежде всего подвергается утверждение, что характер любовных отношений в значительной мере предопределяется событиями, происходившими с людьми в раннем детстве. Таким образом данная теория отвергает опыт, накапливаемый человеком в юношестве и зрелом возрасте (Peele, 1988). В некотором смысле, если теория привязанности справедлива, мы в большей или меньшей степени обречены (или, по крайней мере, детерминированы) на некий определенный стиль в любви еще до того, как вышли из пеленок; при этом идея о свободе выбора оказывается выброшенной за борт. (Заметим, что многим психоаналитикам такое детерминистское представление весьма по вкусу; оно прекрасно согласуется с их взглядами на причинность поведения.) Теорию привязанности критикуют также за то, что она не объясняет различий в любовных отношениях у разных народов, хотя всем известно, что в Индии, Японии или на островах Фиджи представления о любви совсем не такие, как в США и Европе. Тем не менее, несмотря на такую критику, теория привязанности дает повод для проведения проспективных исследований. Вероятно, для должной оценки этой концепции необходимо проанализировать отношения между матерью и ребенком на большом числе пар, а затем, когда эти младенцы станут взрослыми, изучить характер их любовных отношений. Романтическая любовь
"Да! Ставь меня на пьедестал". Возвышенная любовь, воспеваемая в стихах и прозе, это всегда любовь романтическая, с вихрем эмоций – от страсти к ревности и страданиям. При романтической любви, в отличие от любви любого другого типа, мы почти полностью погружаемся в другого человека (Pope, 1980). Когда Чосер писал, что "любовь слепа", он признавал, что сила романтической любви губит нашу объективность. В страстном стремлении к предмету нашей любви мы можем не увидеть недостатки, усилить достоинства и утратить всякое чувство меры. В романтической любви много загадок и парадоксов. Мы обсудим вначале некоторые теории психологов, объясняющие ее природу, а затем представим концептуальную модель цикла романтической любви. Психологические аспектыОтсутствие обоснованной теории романтической любви, признаваемой всеми психологами, не должно вызывать удивления. По мнению Брандена (Branden, 1980), романтическая любовь – это "страстная духовно-эмоционально-сексуальная привязанность, возникающая между мужчиной и женщиной и отражающая их высокую взаимную оценку". Однако если допустить, что романтическая любовь возможна не только при гетеросексуальных связях, это определение следует признать слишком ограниченным. Многие определения романтической любви не содержат обязательного сексуального компонента, о чем свидетельствует следующий пример: Поглощенность другим человеком. Очень сильное желание быть с любимым(ой). Ощущение пустоты без него (или нее). Частые мысли о любимом человеке, независимо от его присутствия или отсутствия. Разлука часто вызывает ощущение настоящего отчаяния или же мучительное ожидание воссоединения. Воссоединение воспринимается как источник эйфорического экстаза или успокоения и удовлетворенности (Pope, 1980). Психолог Дороти Теннов (Tennov, 1979) для обозначения особенно сильной романтической любви предложила термин "лимерентность". Для этого состояния характерны поглощенность мыслями о любимом человеке и полная уверенность в том, что только он один может сделать тебя счастливой(ым). Настроение лимерентно влюбленного почти всецело зависит от действий предмета его любви; каждому жесту или слову последнего придается чрезвычайное значение в надежде уловить его одобрение и опасаясь оказаться отвергнутым. Лимерентность, подобно другим формам романтической любви, это одновременно и беда, и радость, потому что она почти полностью выводит влюбленного из-под контроля. Изнуряющие эмоциональные взлеты и падения при лимерентности могут нарушить взаимоотношения с другими людьми, понизить работоспособность или помешать учебе, лишить душевного покоя. Согласно Теннов, многие люди никогда не испытывали лимерентности (хотя они, возможно, испытывали любовь), тогда как в жизни других было по нескольку лимерентных эпизодов. Цикл романтической любвиРомантической любви посвящено сравнительно немного исследований, однако мы постарались суммировать здесь современные данные (добавив к ним результаты наших собственных наблюдений) и описать "цикл романтической любви". Мы не утверждаем, что схема, представленная на рис. 12.5, соблюдается во всех случаях, однако полагаем, что данная схема может помочь как-то упорядочить наши представления о романтической любви.
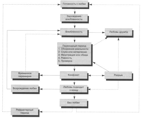
Рис. 12.5 Цикл романтической любви Готовность к любвиХотя никаких доказательств, удостоверяющих, что человек может находиться в состоянии готовности к любви, не существует, мы полагаем, что подобное состояние возникает. Оно не всегда приводит к тому, что человек влюбляется, но, по-видимому, повышает вероятность такого события. Готовность к любви слагается из нескольких элементов. Во-первых, любовь воспринимается как нечто желанное, как награда, а не неприятность или осложнение. Люди, считающие романтическую любовь признаком слабости или опасающиеся, что она может повредить их карьере, вряд ли позволят себе влюбиться. Однако те, кто считают, что любовь облагораживает и способствует проявлению лучших качеств человека, могут активно искать подходящий объект любви. Во-вторых, человеку свойственно стремиться к близости с другим человеком. Это стремление может быть мотивировано одиночеством, завистью к любовным отношениям других людей или желанием вновь испытать любовь, которая была утрачена. В-третьих, возникновению готовности к любви часто способствует сексуальная фрустрация (Waltzer, Waltzer, 1978). Случайный секс, несмотря на его доступность, не дает полного удовлетворения. Наконец, готовность к любви отражает надежду любого человека встретить ответную любовь. Однако чем человек старше, тем меньше он может рассчитывать на ответные чувства (Tennov, 1979). Некоторые люди постоянно находятся в состоянии готовности к любви, но им никогда не удается продвинуться дальше этого. В конце концов, пойдя на уступки, они могут вступить в отношения, которые нельзя на самом деле назвать романтической любовью, однако их мысленные поиски, по-видимому, не прекращаются. Другие никогда не испытывают готовности к любви или это состояние у них быстро проходит. Пытаясь оценить готовность к любви, следует помнить, что никто никогда не измерял ее и что нередко люди, считающие, что они готовы влюбиться, не соответствуют данному здесь описанию. Как уже говорилось, любовь неразумна и не вполне предсказуема. Зарождение влюбленностиКак и всякий, кто никогда не любил, он воображал, что человек выбирает того, кого любит за те или иные качества после бесконечных раздумий (Марсель Пруст "Города на равнине".)
Вопрос о том, что именно возбуждает любовь, все еще остается загадкой. Однако сама романтическая любовь начинается со стадии зарождения влюбленности, которая варьирует от внезапной "любви с первого взгляда" до постепенного процесса, развивающегося месяцами или годами. Внезапная вспышка любви вряд ли возможна, если человек не находится в состоянии готовности к любви. В реальной жизни любовь с первого взгляда не правило, а исключение, и человек влюбляется постепенно, причем процесс этот начинается по-разному. Встречи и свидания дают возможность выяснить, действительно ли между двумя людьми существует взаимная симпатия и насколько они совместимы психологически. Физическая близость позволяет прийти к каким-то предварительным заключениям о сексуальной желанности данного человека. Иногда любовь вырастает из дружбы, хотя порой бывает трудно точно определить, когда это произошло. В атмосфере доверия, создающейся между друзьями, страсть может показаться неуместной, так что любовь, если она возникает в этом случае, чаще протекает спокойно, без бурных эмоций. В основе всякой любви – стремление как можно ближе узнать человека и сексуальное желание (Waltzer, Waltzer, 1978; Berscheid, 1988; Sternberg, 1988). ВлюбленностьСостояние влюбленности может возникнуть независимо от того, отвечает ли ее объект взаимностью или нет. В отсутствие признаков ответной любви вероятность сохранения влюбленности быстро слабеет. Однако человек, достигший этой стадии романтической любви, обычно изобретателен, полон надежд и готов довольствоваться даже самыми незначительными признаками взаимности. На этой стадии влюбленный может оказаться в когтях лимерентности или оставаться спокойным, довольным собой, чувствуя себя в безопасности и сохраняя объективность. Сексуальное влечение почти по всех случаях сильно выражено, хотя оно не всегда переходит в действие из-за застенчивости или существования моральных барьеров (Tennov, 1979). Какую бы формулу ни принимала влюбленность, это обычно преходящая стадия, продолжающаяся в среднем один-два года (Hill, Rubin, Peplau, 1976; Tennov, 1979). В большинстве случаев романтическая любовь либо переходит в другое качество, так называемую любовь-дружбу, либо постепенно сходит на нет в результате ссор, скуки или утраты интереса. Переходная стадияПереходная стадия романтической любви играет решающую роль. В этот период первоначальное возбуждение, вызываемое сближением с партнером, и страстность новых сексуальных отношений постепенно слабеют или вовсе исчезают. Влюбленные начинают обнаруживать друг у друга недостатки, которых прежде не замечали или которыми пренебрегали, в их отношения закрадываются скука и раздражение. Фрустрация возникает в тех случаях, когда любовь не дотягивает до наших фантазий, когда мы начинаем понимать, что не все наши проблемы "излечиваются", или обнаруживаем, что состояние экстаза не может продолжаться бесконечно. Как правило, на этой переходной стадии любовники начинают различными способами испытывать свою любовь на прочность. Как правило, они пытаются друг друга перевоспитывать и бороться за лидерство в их отношениях. Если при этом еще появляется ревность – конфликт почти неизбежен (Coleman, 1977). В процессе всей этой борьбы и конфликтов решается самый важный вопрос: "Хочу ли я оставаться с этим человеком или мне следует уйти сейчас, пока я могу?" Переходная стадия любви – это пора проверки реального положения вещей. В некотором смысле любовь спускается с облаков на землю. Возникающие конфликты могут привести к распаду отношений или временному примирению, Примирение в свою очередь либо отбрасывает любовь назад, в "переходную стадию" (с высокой вероятностью возникновения дальнейших конфликтов), либо переводит ее в новое качество – любовь-дружбу. Вместе с тем при наличии у обоих любовников твердого желания сохранить отношения, любые конфликты могут быть разрешены, и тогда любовь становится прочнее, укрепившись благодаря пережитым испытаниям. Любовь подходит к концуКогда люди влюбляются, они испытывают счастье от ощущения близости с другим человеком, от того, что каждый день они открывают что-то новое и в самих себе и в тех, кого они любят. Но когда любовь проходит, все это перестает доставлять такую радость, чувство уходит на второй план, и в конце концов о нем начинают вспоминать как о чем-то уже пережитом. Взаимоотношения могут стать напряженными, потому что партнеры уже не настроены "на одну волну"; возникающие неприятности кажутся теперь не заслуживающими усилий по их преодолению. Любовная связь распадается по-разному, но в большинстве случаев это протекает болезненно. Всего около 15% связей прекращаются по взаимному согласию (Hill, Rubin, Peplau, 1976). Во многих случаях один из партнеров уходит, когда другой все еще "влюблен", т.е. стадия приближения к концу наступает у двух любовников неодновременно. Горе, которое может испытывать брошенный партнер, иногда вполне сравнимо с чувством человека, переживающего смерть супруга или кого-то из близких. Период рыданий и шока сменяется постоянными мучительными воспоминаниями; быстро вернуться к нормальной жизни удается в этом случае далеко не всем. Многие впадают в ярость, стремятся отомстить или решают избегать любовных отношений в будущем. Любовь окончиласьОказавшись в одиночестве, люди, как правило, довольно скоро становятся готовыми к новой любви. Однако бывает и так, что в результате пережитых страданий наступает своего рода "рефрактерный период", когда влюбиться вновь просто невозможно. Любовь-дружба
"Когда я влюбилась в тебя, мне стало казаться, что твои глаза совсем не косят. А теперь они вроде опять косят". Лишь в редких случаях страсть и волнения романтической любви длятся долго. Обычно на смену этим чувствам приходит то, что называют любовью-дружбой. Такая любовь основана на общих интересах, привязанности, доверии, заботах друг о друге и духовном единстве, а не на страсти. Любовь-дружба это отнюдь не серый унылый заменитель романтической любви, хотя она может выродиться в нечто будничное и монотонное, если партнеры ее не будут прикладывать усилий для сохранения чувства. Но при постоянном внимании и уважении друг к другу даже сексуальные отношения будут доставлять все больше радости. Любовь-дружба наиболее характерна для супружеских и других длительных и надежных связей. Она менее требовательна и не так поглощает человека, как романтическая любовь; она дает возможность двум людям без помех продолжать свою жизнь – работать, воспитывать детей, иметь разного рода увлечения, отдыхать с друзьями. Это – прочная любовь, основанная на реальных ценностях, в отличие от романтической любви, слишком часто строящейся лишь на идеалах и фантазиях. Биологическая сторона любвиДо сих пор мы обсуждали любовь так, как если бы она существовала только в нашем воображении. Однако это чувство имеет и вполне реальную биологическую основу. Об этом свидетельствуют две группы данных. Прежде всего любовь непосредственно связана с репродукцией. Сотни веков назад, в первобытные времена успешность репродукции определялась двумя факторами: 1) генетическим разнообразием, которое должно обеспечивать здоровье потомков; 2) присутствием рядом с женщиной в период беременности и после рождения ребенка ее сексуального партнера, который обеспечивал защиту, снабжение пищей и помощь в уходе за младенцем. Любовь создавала более прочные узы между родителями, чем одно лишь сексуальное влечение (Е.О. Wilson, 1978; Rizley, 1980). Кроме того, любовь сближает людей разных рас и народов, а браки между ними способствуют повышению генетического разнообразия и выживаемости вида (Buss, 1988). Ряд данных, касающихся непосредственно секса, также проливают свет на биологическую сторону любви. В 1961 г. психолог Стенли Шехтер (Schachter) сформулировал теорию, согласно которой любые человеческие эмоции сопровождаются определенным набором физиологических реакций (сердцебиением, затруденным дыханием и т.д.). Разграничение любви, ненависти, гнева, ревности и других эмоций основано не столько на самих физиологических реакциях (они могут быть одинаковыми), сколько на нашей интерпретации этих реакций и на том, как мы их называем. В понимании Шехтера любовь – это всего лишь физиологическое возбуждение, интерпретируемое определенным образом. Однако, как показали более поздние исследования, теория Шехтера верна лишь частично. В настоящее время большинство ученых склоняется к тому, что реакции автономной нервной системы на эмоции разного типа обладают какими-то специфическими отличиями (Ekman, Levenson, Friesen, 1983); поэтому возможно, что чувство, которое мы называем любовью, сопровождается своим особым набором физиологических реакций. Одно правдоподобное объяснение выдвинул психиатр д-р Майкл Лейбовиц (Leibowitz). Он считает, что волнение и возбуждение представляет собой прямой результат колебаний уровней двух нейромедиаторов, дофамина и норадреналина, в ЦНС. В своей книге "Химия любви" Лейбовиц (Liebowitz, 1983) утверждает, что синтез этих медиаторов активизируется зрительными образами (например, видом кого-то, удовлетворяющего нашему идеалу привлекательности); в результате центр удовольствия в головном мозгу "захлестывается" потоком химических посланий. Он полагает также, что необычайно сильная любовь может быть связана с другим нейромедиатором – серотонином, способным оказывать почти психоделическое воздействие, тогда как любовь-дружба главным образом ассоциируется с выделяемыми головным мозгом эндорфинами – веществами, обладающими морфиноподобным действием и создающими чувство покоя и радости. Кроме того, по мнению Лейбовица, эмоциональный крах, вызываемый крушением страстной любовной связи, может оказаться аналогичным ломке, испытываемой наркоманом, которого лишили наркотика: в обоих случаях после утраты химического источника наслаждения начинается период эмоциональных и физических страданий. Любовь и сексВ американском обществе связь между любовью и сексом достаточно сложна. В прежнее время девушкам внушали, что секс недопустим без любви. Постепенно, в 1960-1970-е годы, добрачный секс стал допустимым для девушек, поначалу – если у нее был жених, а затем – если это была "серьезная связь", обычно определявшаяся любовью. В наши дни для массы людей ограничения ослабели еще больше, однако многие девушки все же требуют признания в любви, прежде чем решаются "дойти до конца". Секс без любвиХотелось бы назвать секс между людьми, не влюбленными друг в друга, случайным сексом в отличие от секса при наличии любовных отношений. Однако между людьми, не любящими друг друга, может существовать прочная связь, тогда как влюбленные иногда предаются случайному сексу, не придавая значения ни самому половому акту, ни сопровождающей его межличностной коммуникации. Секс может быть механическим, бесстрастным или поспешным независимо от того, любят два человека друг друга или нет. В бесстрастном сексе в принципе нет ничего дурного, если оба партнера сознательно идут на это, но есть люди, которых сама мысль о таком "механическом" половом акте оскорбляет, они никогда не решатся на секс с незнакомцем или проституткой. Бывает так, что люди вступают в половую связь в надежде, что она перерастет в любовь. Однако нет никаких гарантий, что это произойдет, а поэтому в тех случаях, когда люди идут на такие отношения только по названной причине, они могут почувствовать себя разочарованными и обманутыми. Вероятно, легче тем, кто решается на случайную связь только для того, чтобы испытать, что такое секс без любви; при таком отношении разочарование менее вероятно. Моралисты были бы счастливы, если бы можно было доказать, что секс без любви обязательно неполноценен. Однако нет никаких данных о том, что секс всегда бывает лучше при взаимной любви. Перед нами прошли сотни любящих, преданных друг другу пар, сексуальные отношения которых совершенно не ладились, и сотни людей, наслаждавшихся сексом без всякой любви. Следует коснуться еще одного аспекта этой проблемы. Любовные отношения, если только они не на грани распада, в известной степени позволяют верить, что человека не используют в сексуальном плане. Как уже говорилось, любовь обычно бывает связана с заботой и уважением. При сексуальных отношениях без любви вероятность того, что ваш партнер будет пытаться просто использовать вас, мало заботясь о ваших чувствах, гораздо выше. Если нет любви, оценить надежность партнера гораздо труднее, так что придется действовать "на свой страх и риск" (рис. 12.6).
РИС. 12.6 Отношение к сексу без любви (Blumstein, Schwartz, 1983) Цифры в скобках – число опрошенных лиц. По данным обследования, проведенного недавно среди взрослых американцев. Обратите внимание, что среди замужних женщин меньше всего лиц, одобряющих секс без любви Любовь без сексаВ ряде случаев любовь никак не связана с сексом. Очевидными примерами служат любовь родителей к детям, любовь между братьями и сестрами и так называемая платоническая любовь. Существуют также формы романтической любви, в которых сексуальная компонента отсутствует. При любви без секса в самом чистом виде оба партнера решают воздерживаться от физической близости. Причиной такого решения могут быть религиозные убеждения, отсутствие интереса к сексу или желание подождать до свадьбы. В приводимом ниже высказывании 25-летнего мужчины указан еще один мотив воздержания от секса: Мы с подружкой поначалу так увлеклись сексом, что ни на что другое времени не оставалось. После того как мы решили сделать паузу, у нас появилось больше времени для общения и для того, чтобы выражать любовь друг к другу иными способами, имеющими для нас не меньшее значение. (Из картотеки авторов) Существуют также обстоятельства, которые делают сексуальные отношения невозможными или ограничивают их, например болезнь или разлука. Если решение отказаться от секса принимает один из партнеров, другой может оказаться в очень неприятном положении. Личностные ценности и решения в сексуальной сфереМногие люди задумываются над тем, что "хорошо" и что "плохо" в сексуальной сфере. Подростки пытаются оценить справедливость доводов, приводимых за и против добрачного секса. Более взрослых беспокоит вопрос о моральности и допустимости внебрачного секса. А когда в решение этих проблем вмешивается любовь, все запутывается еще больше. Если вы испытываете сексуальное влечение к кому-то, помимо вашего возлюбленного, означает ли это, что любовь умирает? Может ли сексуальная измена ослабить любовь или доверие? Должно ли наличие или отсутствие любви быть главным фактором, определяющим наши решения в области секса? Простой формулы для ответа на подобные вопросы не существует. Каждый человек принимает решения в сексуальной области, исходя из своих личных убеждений и опыта. Иногда любовь увядает и умирает, если секс находится "под запретом". В других случаях преждевременный "прыжок в постель" может поставить под угрозу самый фундамент любви. Для одного человека воздержание от добрачного секса определяется глубокими моральными принципами, и пренебрежение этими принципами может привести к негативным последствиям. Другим это воздержание совсем не на пользу, поскольку не позволяет выявить сексуальную несовместимость с будущим супругом, что создает трудную проблему в браке. Всю важность принятия решений в сексуальной сфере легче оценить, имея представление о некоторых источниках возможных конфликтов. Прежде всего заметим, что наше общество склоняет нас к соблюдению определенного стандарта в сексуальном поведении. На некоторых из нас существенное влияние оказывают религиозные убеждения. Однако при принятии каждого конкретного решения в этой сфере мы, кроме того, пытаемся совместить несовместимое: желание быть кому-то необходимым и в то же время свободным, стремление не открываться до конца и иметь душевную близость, стремление к новым сексуальным ощущениям и желание хранить верность (Meyners, Wooster, 1979). Принимаемые человеком решения в этой области человеческих отношений определяются тем, что он считает для себя наиболее важным. К сожалению, наши решения в сексуальной сфере бывают нередко основаны на чувстве вины, на невежестве или импульсе. В этом случае мы можем оказаться перед необходимостью их впоследствии пересматривать. Поскольку нам предстоит жить с нашими решениями, следует хорошо думать, когда их принимаешь, а не пускать все "на самотек". Любовь и бракОбсуждать любовь, не коснувшись брака, это все равно, что говорить о предпринимательстве, не упоминая о деньгах. Любовь и брак, конечно, не синонимы, но связанные понятия. Хотя брак в отличие от любви можно определить в юридических терминах, его психосоциальные аспекты самым тесным образом связаны с любовью. Мы не считаем брак "наилучшим" выбором или идеальным решением жизненных проблем для любого человека. Мы признаем, что некоторые пары, живущие вместе без заключения брака, обвенчаны в более глубоком смысле и гораздо более преданы друг другу, чем многие пары, официально оформившие свои отношения. Однако мы согласны со следующим взглядом: Несмотря на тысячи книг, воспевающих свободу отдельной личности, несмотря на все рассуждения психологов о самодостаточности и самореализации каждого человека, люди стремятся к браку, поскольку именно брак – союз двух людей, старающихся любить и поддерживать друг друга, дает им счастье и чувство защищенности (О'Neil, 1978). Выбор супруга
Наша культура отличается тем, что она придает большое значение любви до брака (I.L. Reiss, 1980). В отличие от стран, где браки устраивают родители, где ухаживание происходит под строгим контролем принятого этикета, нас заставили поверить, что "любовь все побеждает" и мы живем в соответствии с этим убеждением. В Индии, Китае, Японии, в некоторых частях Африки и в арабских странах жен и мужей своим детям выбирают родители. Во многом такие браки способствуют социальной и экономической стабильности и создают спокойную обстановку в семейной жизни. В "организованном" браке не предполагается, что супруги (которых могли "пообещать" друг другу еще в детстве) начнут свою жизнь с любви. Считается, что преданность и ответственность с течением времени будут возрастать и приведут (или не приведут) к любви. Как это не парадоксально, но в США, где люди выбирают себе спутника жизни абсолютно свободно, руководствуясь только собственными чувствами, необычайно высок процент разводов. Это должно заставить нас задуматься над проблемами воспитания детей; ведь мы должны суметь распознать любовь, выбрать себе супруга и прожить с ним до тех пор, "пока смерть не разлучит нас". Однако оказывается, что большинство из нас лучше обучены водить машину, чем любить. Когда человек влюблен, брак представляется ему как бесконечный роман. Однако иррациональность романтической любви часто приводит к тому, что мы не замечаем потенциальные проблемы и не думаем о том, что может произойти, когда (или если) страсть угаснет. Это не означает, что к выбору супруга следует подходить с расчетливых научных позиций. Несмотря на успехи некоторых компьютерных фирм, рекламирующих свое умение подбирать "идеальных" партнеров, никому еще не удавалось создать безупречный метод, гарантирующий счастливый брак. Подобно многому другому в жизни, выбор партнера в значительной мере зависит от здравого смысла в сочетании с некоторой долей удачи. Здравый смысл помогает понять, что мужчины и женщины по-настоящему счастливы, когда их союз основан на равноправии. Люди чувствуют себя особенно хорошо, если они получают от своих отношений то, чего, по их мнению, они заслуживают: слишком много или слишком мало (несправедливость) ведет к дискомформу и неудовлетворенности (Murstein, 1976; Walster, Walster, Berscheid, 1978). Исследования показывают, что мужчины и женщины обычно вступают в брак с людьми, сходными с ними по физической привлекательности, интеллектуальному уровню и другим качествам (Walster, Walster, 1978). Брак с человеком, заметно отличающимся от вас по социально-экономическому статусу, образованию или культуре, имеет больше шансов оказаться несчастливым, чем брак с человеком вашего круга, однако здесь в игру вступает интуиция. Статистика отнюдь не непогрешима и иногда лучше следовать зову сердца, чем действовать по уму, ведь люди с течением времени меняются. Один из способов определить перспективы брака состоит в том, чтобы находиться в близких отношениях в течение длительного времени. После того как первоначальный глянец любви сойдет, вы начнете анализировать, как ведет себя ваш партнер в трудных ситуациях и не становятся ли скука и ссоры обычными для вас. Один из способов провести такого рода проверку – пожить вместе, способ, избиравшийся почти четвертой частью всех студентов США в 1980-х гг. (Maclin, 1980). Последнее замечание по проблеме выбора супруга. Хотя в большинстве браков секс не занимает самое главное место, нелишне знать, насколько вы и ваш будущий супруг(а) сексуально совместимы и не возникнут ли у вас существенные затруднения в области секса. Это не означает, что вы должны немедленно вступить в сексуальные отношения (что опять-таки зависит от ваших личных установок) или вести записи о них (такая тактика может обратиться против того, кто к ней прибегает, самым неожиданным образом), однако вам необходимо решить, как быть с сексуальной стороной ваших отношений и подумать о том, насколько важен (или не важен) секс для вас лично. Любовь в бракеЛишь в редких случаях брак в точности соответствует волшебной формуле "Они жили счастливо и умерли в один день". Состоять в браке и сделать его счастливым совсем непросто. Легче быть любящими, когда вас не будят дети в 3 часа ночи, когда вы не пересекаетесь со свекровью или с тещей или когда ваши сексуальные порывы не разбиваются о голову, покрытую бигуди, маску для лица, запах сигары или ночную футбольную передачу. В реальной жизни лишь в очень немногих браках постоянно сохраняются любовные отношения. Даже любовь-дружба время от времени несколько слабеет, когда возникают обычные стрессы или некоторая усталость от совместной жизни. Бывают моменты, когда муж и жена не любят или даже ненавидят друг друга, но тем не менее их отношения восстанавливаются. В ряде исследований было обнаружено, что взаимное недовольство супругов возрастает по мере увеличения продолжительности их брака (Blood, Wolfe, 1960; Wills, Weiss, Patterson, 1974; O'Neil, 1978). Хотя причины тут могут быть самые разные – ослабление сексуального интереса, родительские и профессиональные заботы, неумение проводить время вместе, слабое общение, утрата привлекательности как личности и ряд других, – многие браки страдают просто от невнимания супругов друг к другу. Некоторые супруги вполне успешно поддерживают любовь, другие превращаются в деловых партнеров или своего рода "соседей по комнате", что приводит к полному увяданию чувства. В тех случаях, когда с течением времени отношения между супругами становятся напряженными, они могут продолжать жить вместе ради детей или просто потому, что их установки не позволяют им разъехаться или развестись. Хотя в таких браках любовь отсутствует, их не всегда можно называть "неудачными". Даже удачные браки не гарантированы от исчезновения любви. В своем эссе "Будущее брака" Мортон Хант (Hunt, 1977) писал: "Формальные обещания любить выполнить не может никто, так как любовь не подчиняется воле человека, а узы брака не в силах спасти любовь, если она умирает". Супружеские отношения в конце XX в. существенно отличаются от тех, какими они были в более ранние времена, но природа любви остается прежней. Главная задача, стоящая перед любыми супругами – сохранить любовь. Для ее выполнения требуется упорная работа и творческие способности. Психологи о любвиНи один человек не может с полной уверенностью сказать, что ему известно, чем именно бывает вызвано чувство любви. Хотя образ Амура, разбрасывающего свои стрелы, явно не дает удовлетворительного объяснения, ничего другого на самом деле предложить нельзя. Многие психологи пытались найти ответ в межличностной притягательности. Обратимся к данным, полученным в этих исследованиях. Физический облик, по-видимому, играет важную роль в степени привлекательности одного человека для другого. Люди любого возраста -маленькие дети (Dion, Berscheid, 1974), подростки (Dion, Berscheid, Walster, 1972; Dermer, Thiel, 1975) и взрослые (Adams, Huston, 1975) – относятся к красивым людям более благосклонно, чем к менее привлекательным. Обычно к людям с красивой внешностью относятся более приветливо и охотнее оказывают им помощь (Barocas, Karoly, 1972; Benson, Karabenick, Lerner, 1976). Имеется вполне достаточное количество данных, свидетельствующих о том, что вопреки известной поговорке "с лица воду не пить", физическая привлекательность женщины сильно влияет на число ее поклонников -заключение, гораздо менее справедливое применительно к мужчинам (Berscheid et al., 1971; Krebs, Adinolfi, 1975). В одном, на наш взгляд, очень интересном эксперименте было обнаружено (Dion, Berscheid, Walster, 1972), что внешность человека оказывает существенное влияние на наши представления о нем как о личности. Как мужчины, так и женщины на основании фотографий оценивали красивых людей как более добрых, отзывчивых, общительных и сексуальных, чем людей с непривлекательной внешностью. Группу, которую сочли физически более привлекательной, расценивали также как более перспективную в профессиональном плане и успешную в семейной жизни. А недавние исследования студенческих пар, которые нашли друг друга с помощью компьютера, показали, что представители обоих полов ориентировались при выборе партнера только на внешность; ум, характер и манеры, по-видимому, мало влияли на романтические чувства. Заметим, что физическая привлекательность для женщин имеет более важное значение, чем для мужчин. В общественном сознании рейтинг мужчины больше зависит от его профессионального статуса и финансовых возможностей (Rubin, 1973; Walster, Walster, 1978). При выборе поклонников или мужей женщины всегда отдают предпочтение врачам, адвокатам и другим представителям престижных профессий, а не дворникам или официантам. Отметим еще несколько особенно интересных тенденций, выявленных психологами. 1. Любовь с первого взгляда во многих случаях на поверку оказывается мифом, который призван оправдать слишком быструю с точки зрения приличий готовность вступить в половую связь (Murstein, 1980), однако иногда любовь действительно возникает таким образом (Solomon, 1981, 1989). 2. Бытующее представление о том, что мужчины предпочитают "недоступных" женщин, просто неверно (Walster et al., 1973). 3. В студенческом возрасте женщины влюбляются чаще, чем мужчины (Dion, Dion, 1973, 1975), но у мужчин это происходит быстрее (Hill, Rubin, Peplau, 1976). 4. Свыше 80% опрошенных студентов обоего пола уверены в том, что не вступят в брак с человеком, которого не будут любить (Bernscheid, 1988). 5. Мужчины дольше переживают разрыв, чем женщины (Walster, Walster, 1978), а женщины чаще прекращают романы, чем мужчины (Hill, Rubin, Peplau, 1976). Несмотря на то, что последние годы интерес к любви как к научной проблеме резко возрос и такие исследования вошли в моду, нам представляется по-прежнему актуальным высказывание одного выдающегося психолога: "Что касается любви, то тут психологи не справились со своей миссией. То немногое, что нам известно о любви, не выходит за рамки простого наблюдения, а то немногое, что мы о ней пишем, гораздо лучше описано поэтами и писателями" (Harlow, 1958). Выводы1. Любовь между двумя людьми можно определить как состояние, при котором счастье другого необходимо вам для собственного счастья. Важными аспектами любви являются уважение и забота, и именно их наличие помогает отличить любовь со знаком плюс от любви-болезни, своего рода мании. 2. Открытость, общность интересов и желаний (сексуальных или каких-либо иных) обычно составляют часть любви, но это не то же самое, что любовь. В каждой конкретной любовной связи эти компоненты бывают выражены в разной степени и не могут автоматически определять, какая любовь "лучше всех". 3. Теория Стернберга определяет три ключевых компонента любви: интимную близость, страсть и решение/обязательство. По мнению Стернберга, вовлеченность двух людей в любовную связь можно оценить на основании совпадения их триад; сильное несовпадение свидетельствует о дисбалансе и о возможности возникновения проблем. 4. Теория любви как привязанности основана на гипотезе, что все любовные связи повторяют привязанность между матерью и младенцем. При таком подходе любовные отношения делят на три категории: спокойные, беспокойные и нервозно/амбивалентные. 5. Романтическая любовь – это сильное чувство, воспеваемое в прозе и стихах, музыке и живописи на всех этапах истории человечества. Теннов предложила называть самую сильную форму романтической любви лимерентностью. 6. Романтическая любовь часто, хотя и не всегда, начинается с готовности любить. Стадия зарождения влюбленности обычно плавно переходит в стадию влюбленности, для которой характерны оптимизм, бурная радость и ощущение, что так будет всегда. Эта стадия бывает скоротечной, сменяясь переходным периодом, когда влюбленные впервые начинают замечать несовершенства и промахи друг друга, познают скуку или раздражение. На этой стадии возможны конфликты, которые иногда разрешаются (отношения сохраняются), иногда временно подавляются (напряженное перемирие) или приводят любовь к концу. 7. Любовь-дружба это любовь, основанная на реальности, без страстности романтической любви, но зато более длительная. 8. Любовь, вероятно, имеет биологическую основу, о чем свидетельствуют эволюционные данные и взаимодействие между состояниями физиологического возбуждения и эмоциями; однако любовь это прежде всего психосоциальное явление. 9. В нашей культуре любовь тесно связана с сексом и браком, однако как тот, так и другой могут существовать и без любви. Секс без любви может быть таким же полноценным, как секс при наличии любви, точно так же, как любовь без секса вполне устраивает некоторых людей. Решения, связанные с сексом, лучше всего принимать, основываясь на собственных ценностях и установках; при этом следует решить, какому из этих факторов следует отдавать предпочтение, поскольку они не всегда совместимы. 10. Любовь не прилагается к браку автоматически, точно так же, как брак не может автоматически возникнуть из любви. В американском обществе существует далекий от реальности набор ожиданий от любви в браке (возможно потому, что мы не задумываемся над необходимостью в процессе воспитания научить человека любить и быть любимым), и люди часто испытывают разочарование или удивление, когда в своих собственных отношениях им не удается удержать любовь, хотя они не прилагают никаких усилий к ее сохранению. Чтобы удержать любовь, необходимо активное сотрудничество двух людей: для того, чтобы "получить" любовь, очень полезно начать с того, чтобы самому "давать" ее. Вопросы для размышления 1. Согласны ли вы с утверждением, что страстная любовь – это своего рода мания? Почему да или почему нет? 2. Возможен ли секс без любви? Или страстная любовь без превосходного секса? Существует ли какой-то общий знаменатель у любви и секса или каждый из них связан с импульсами, которые в основном разнородны? 3. Согласно одному из шлягеров 1960-х гг. разорвать связь очень трудно. Какие факторы затрудняют разрыв? Легче ли вы переносите разрыв, если инициируете его сами? Если вы подумываете о разрыве со своим партнером(шей), какие шаги вы предпринимаете, чтобы смягчить удар? 4. Правда ли, что вы можете судить о силе любви к себе по ревности вашего партнера(ши) к другим людям, проявляющим к вам интерес? Могут ли он или она быть так уверены в любви, чтобы быть выше ревности? 5. Хотя мы живем в обществе, которое считает, что необходимо любить того, с кем вступаешь в брак, существуют ли такие обстоятельства, при которых вы сочли бы возможным вступить с брак с человеком без любви? Если вы вступили в брак с человеком, которого не любили, допускаете ли вы, что в конце концов в ваших отношениях возникнет любовь? Почему да или почему нет?6. Можно ли быть влюбленным в двух людей одновременно? Cм. далее – Интимность и навыки коммуникации См. Оглавление Источник: http://www.neuro.net.ru/bibliot/sexhealth/human_sexuality/pred.html _______________См. также разделы: Цикл лекций по половой грамотностиПоказания и противопоказания к приему гормональной контрацепии и другие разделы сайта
, 22.01.2005
|
||||||||||||||||||||||||||||||||||||||||||||||||||||||||||||||||||||||||||||||||||||||||||||















